HOME   LIST
‹–   –›

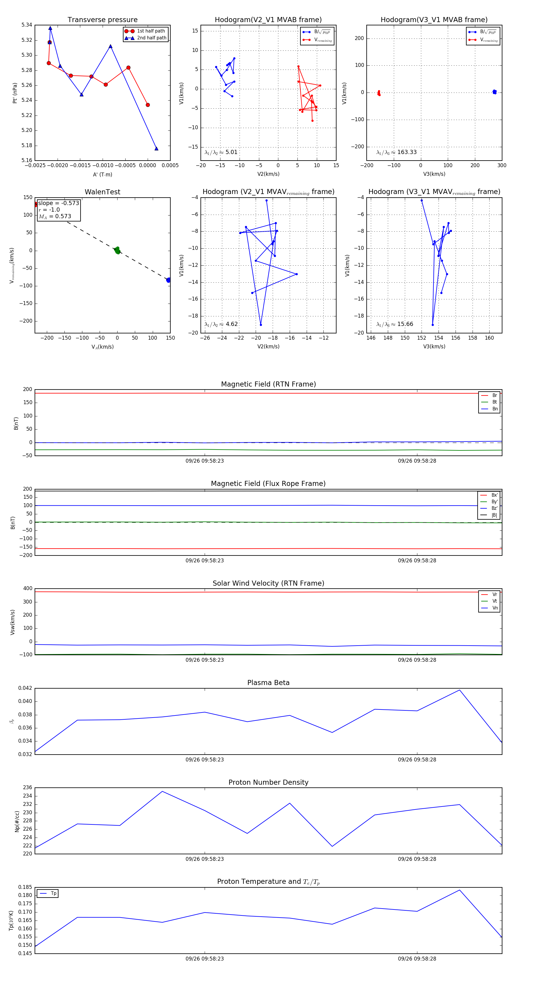
Flux Rope in 2023

Flux Rope Event 2023-09-26 09:58:19 ~ 2023-09-26 09:58:30 (12 seconds)


plot