HOME   LIST
‹–   –›

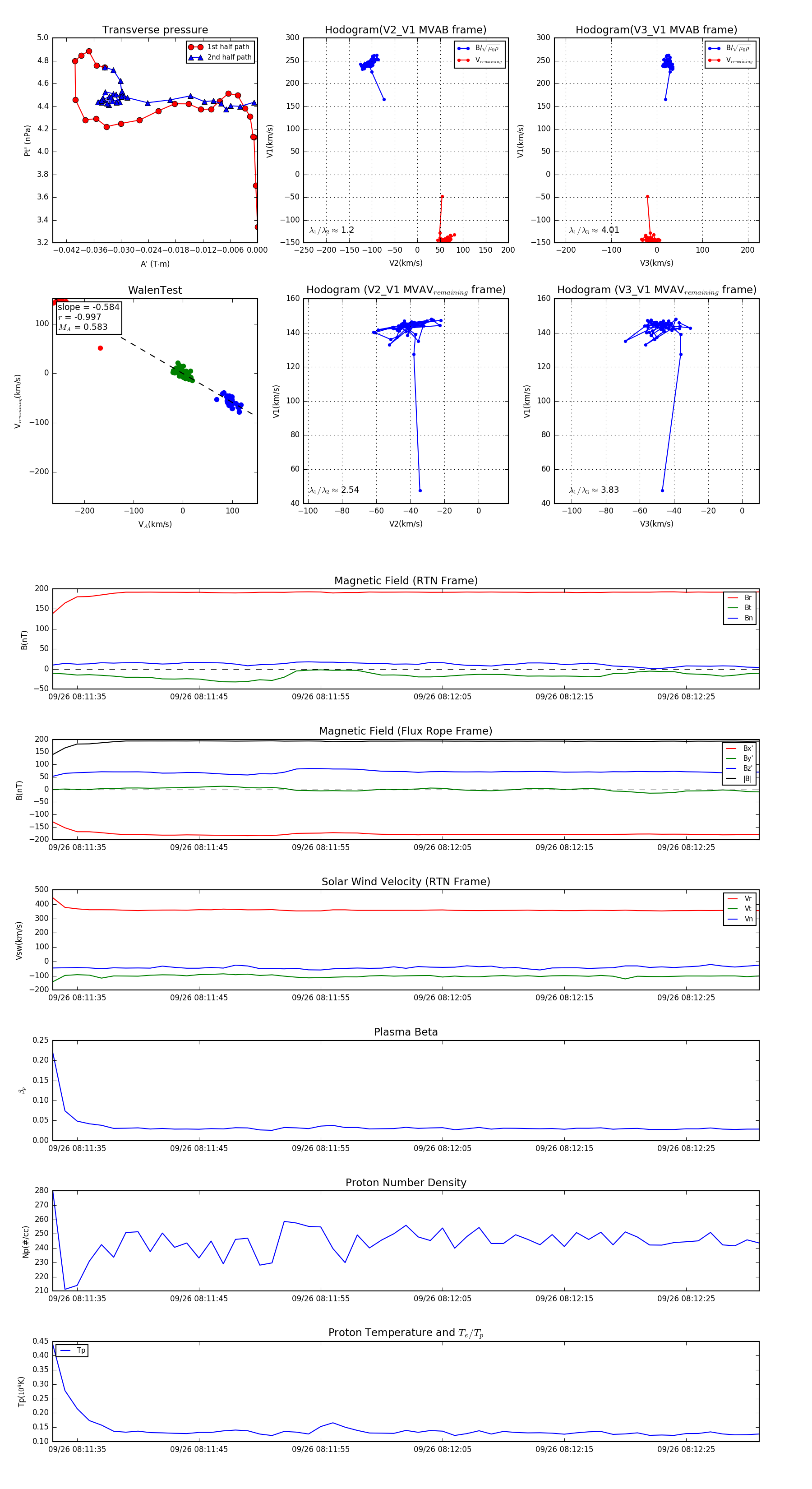
Flux Rope in 2023

Flux Rope Event 2023-09-26 08:11:33 ~ 2023-09-26 08:12:31 (59 seconds)


plot