HOME   LIST
‹–   –›

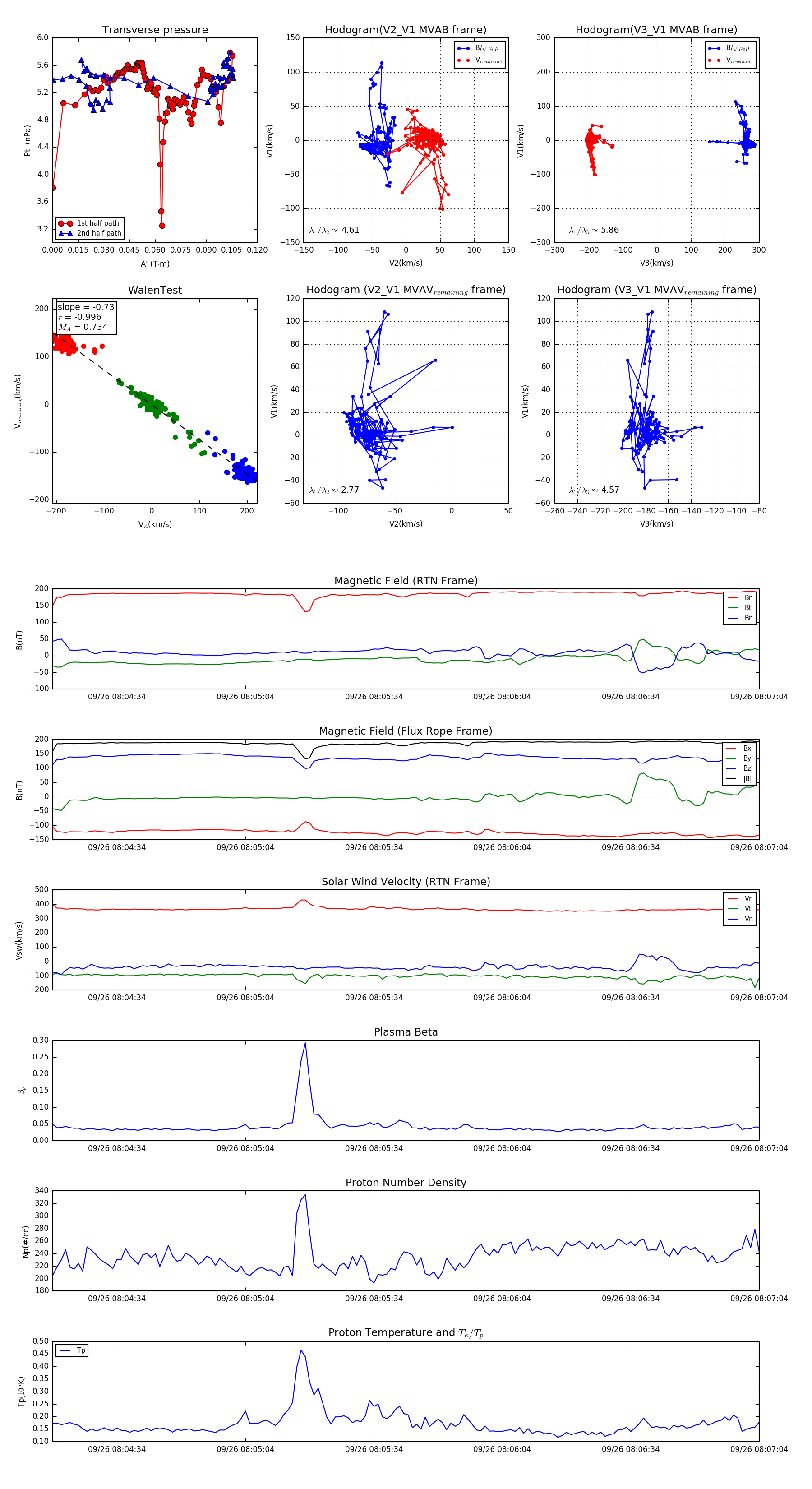
Flux Rope in 2023

Flux Rope Event 2023-09-26 08:04:19 ~ 2023-09-26 08:07:04 (166 seconds)


plot