HOME   LIST
‹–   –›

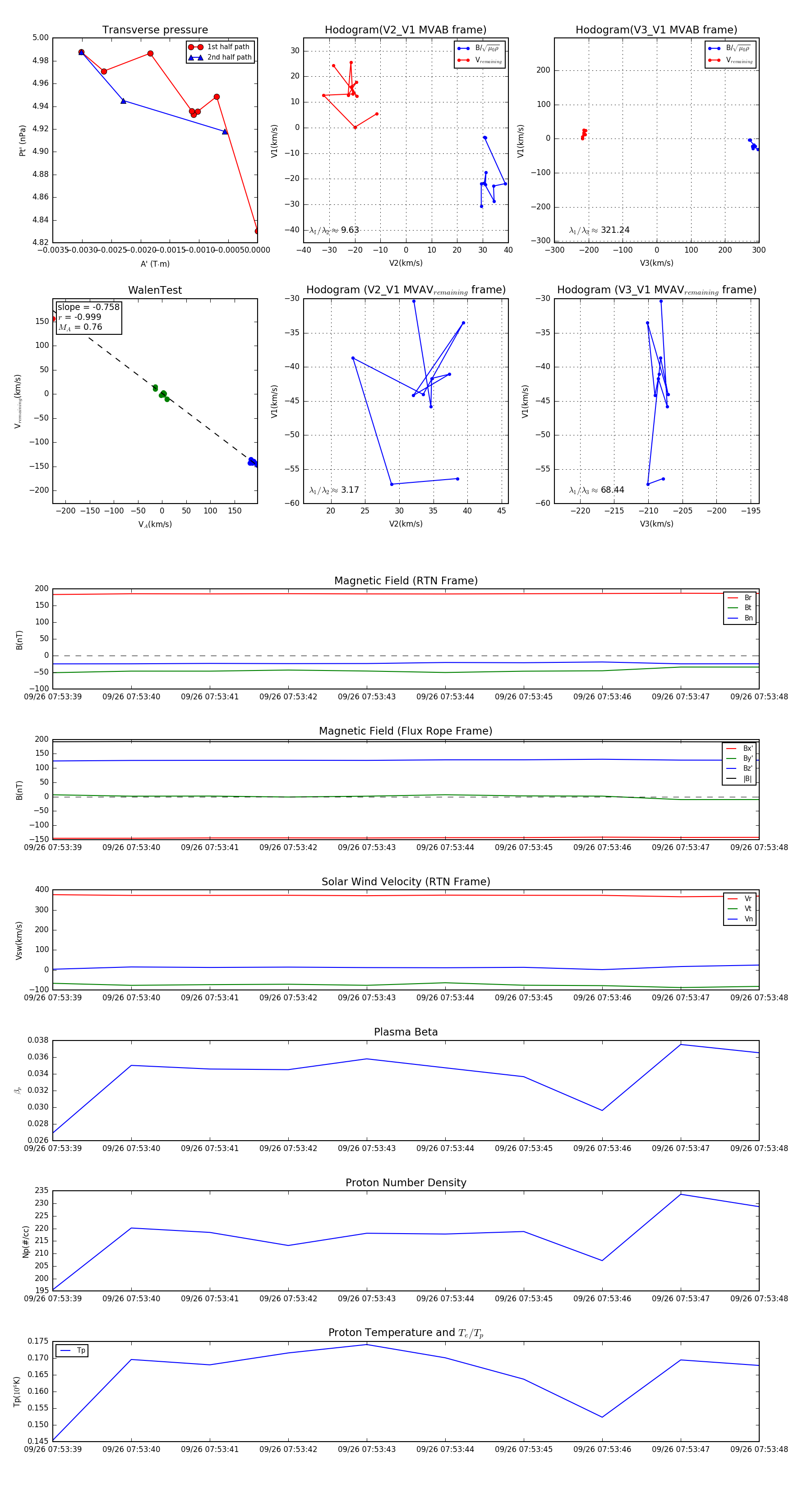
Flux Rope in 2023

Flux Rope Event 2023-09-26 07:53:39 ~ 2023-09-26 07:53:48 (10 seconds)


plot