HOME   LIST
‹–   –›

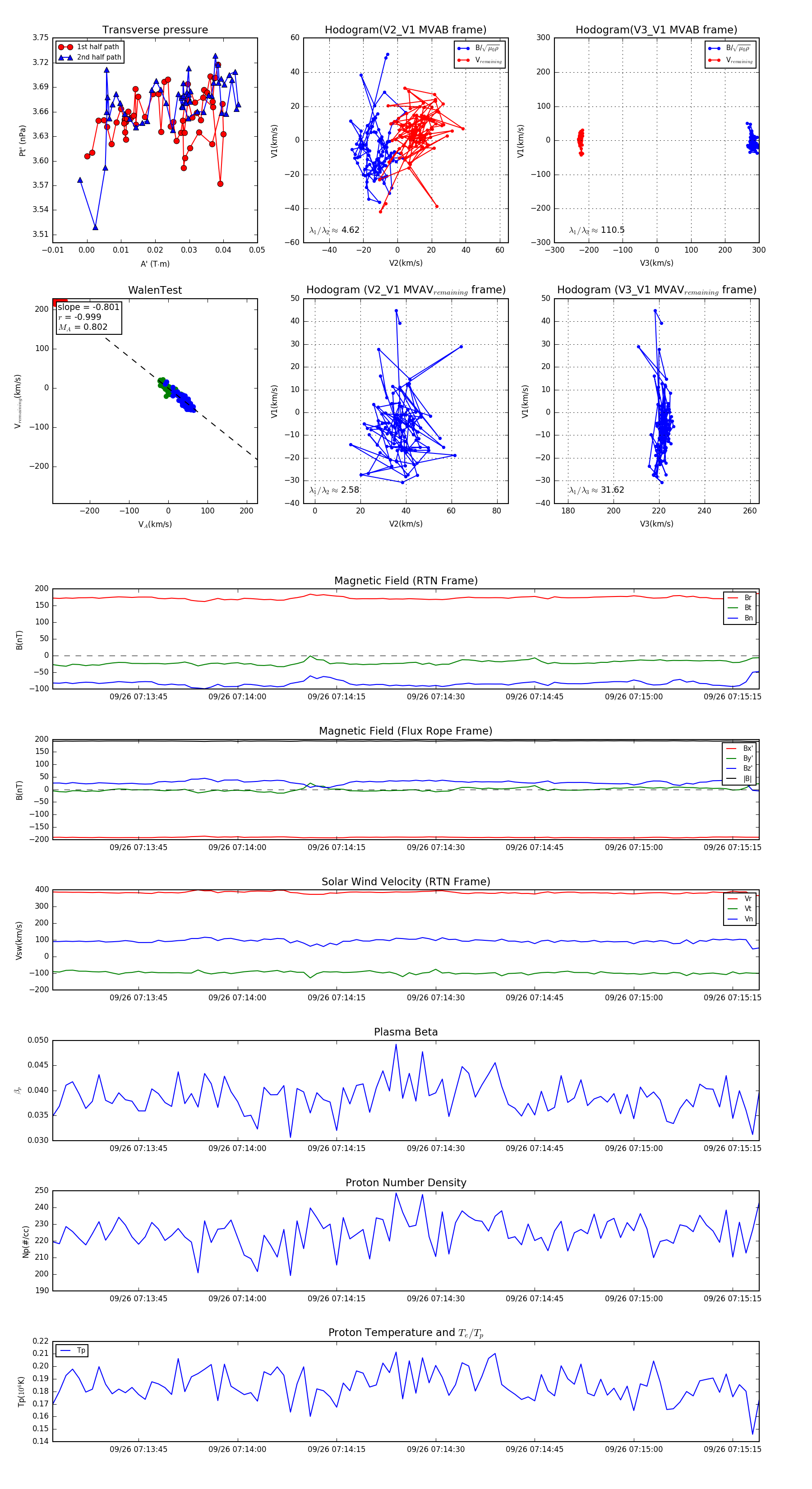
Flux Rope in 2023

Flux Rope Event 2023-09-26 07:13:32 ~ 2023-09-26 07:15:19 (108 seconds)


plot