HOME   LIST
‹–   –›

Flux Rope in 2023

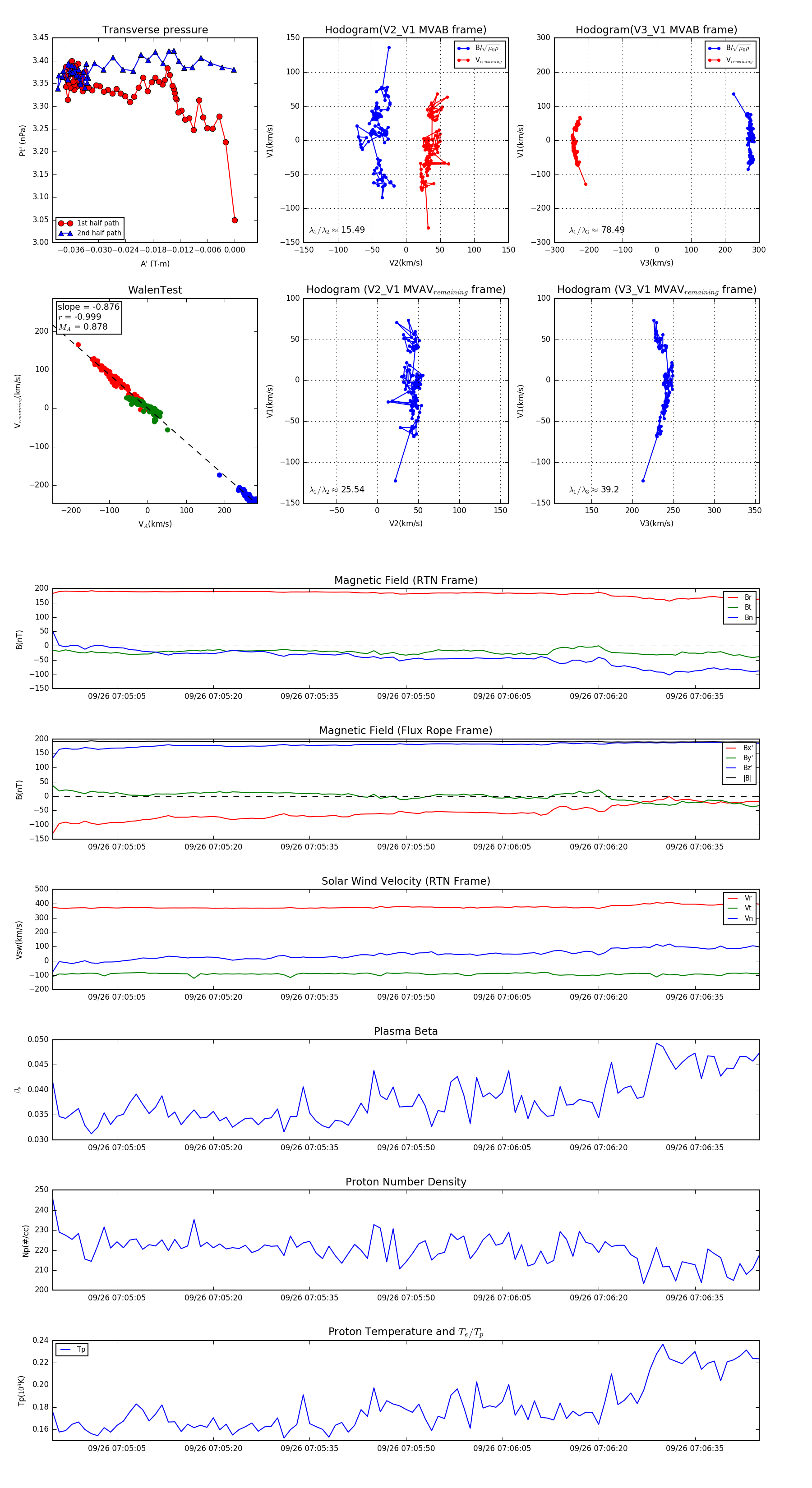
Flux Rope Event 2023-09-26 07:04:55 ~ 2023-09-26 07:06:45 (111 seconds)


plot