HOME   LIST
‹–   –›

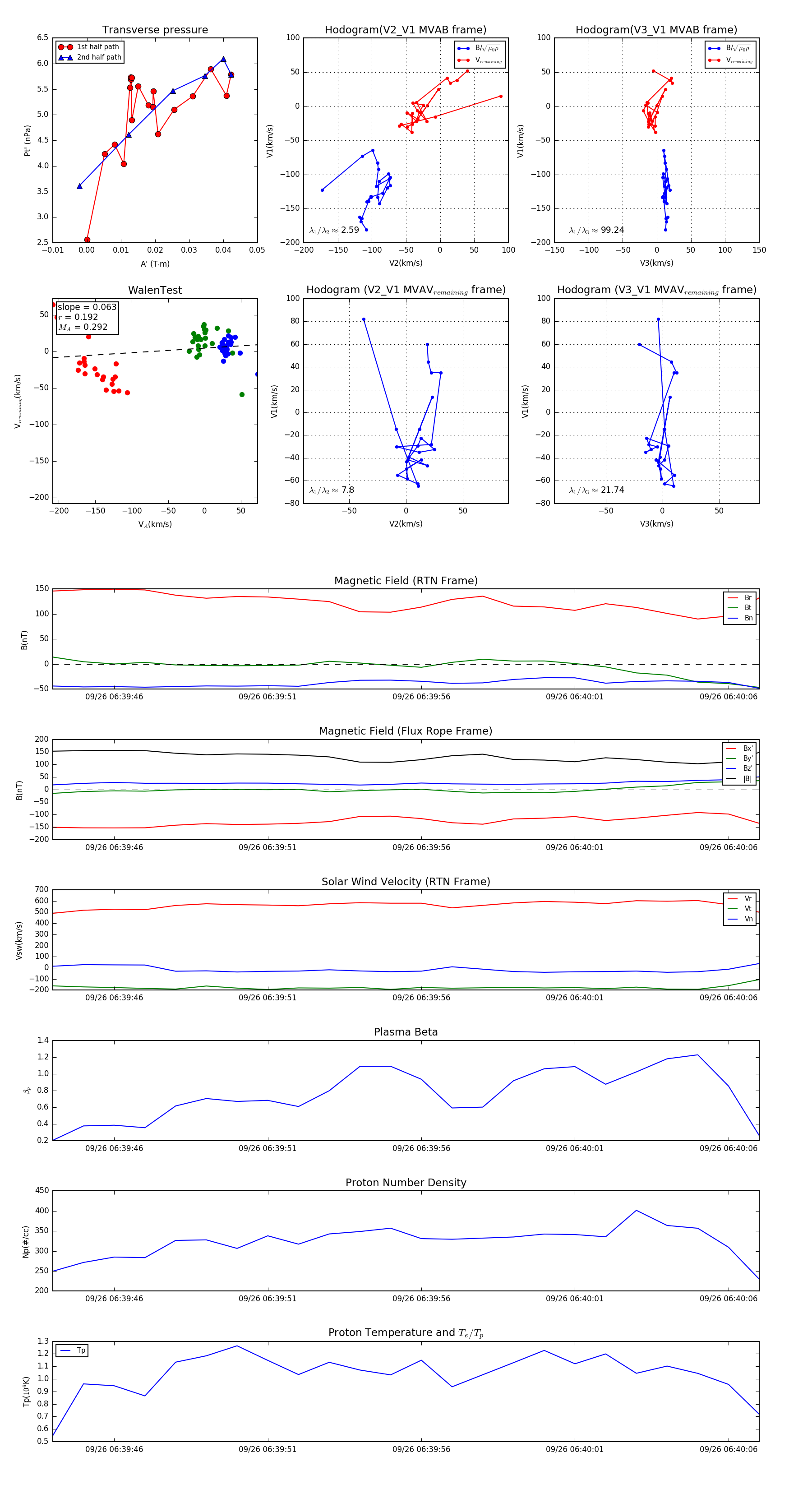
Flux Rope in 2023

Flux Rope Event 2023-09-26 06:39:44 ~ 2023-09-26 06:40:07 (24 seconds)


plot