HOME   LIST
‹–   –›

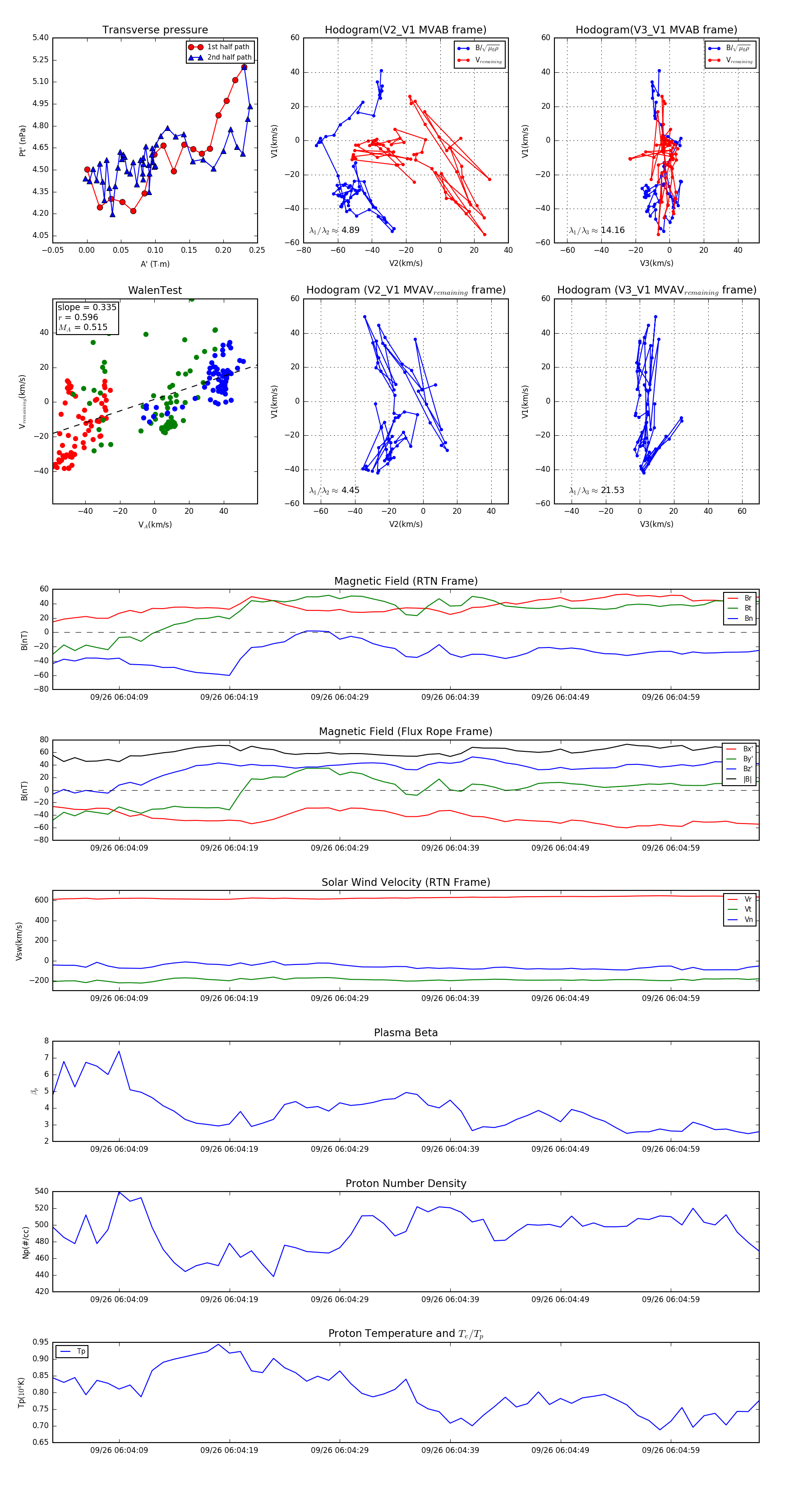
Flux Rope in 2023

Flux Rope Event 2023-09-26 06:04:03 ~ 2023-09-26 06:05:07 (65 seconds)


plot