HOME   LIST
‹–   –›

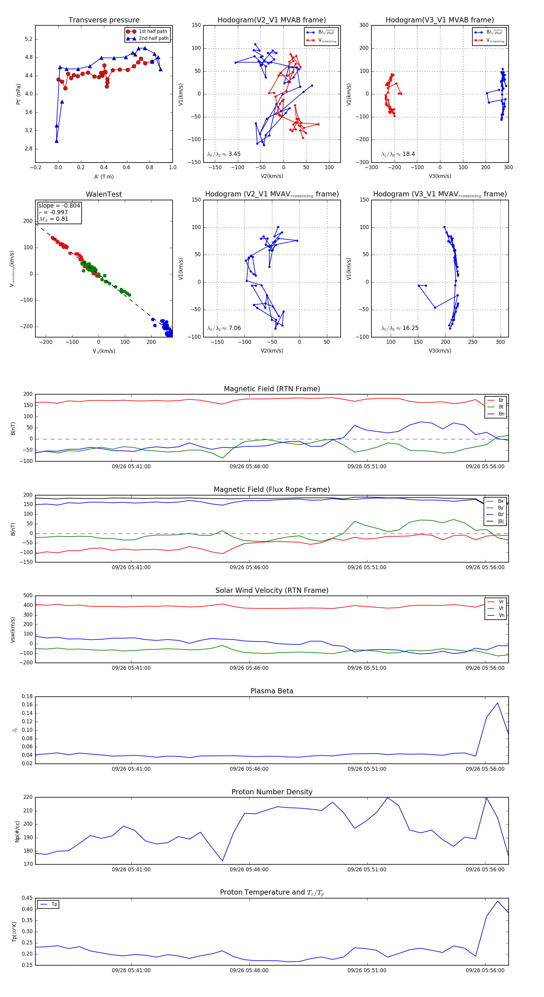
Flux Rope in 2023

Flux Rope Event 2023-09-26 05:36:56 ~ 2023-09-26 05:57:00 (1205 seconds)


plot