HOME   LIST
‹–   –›

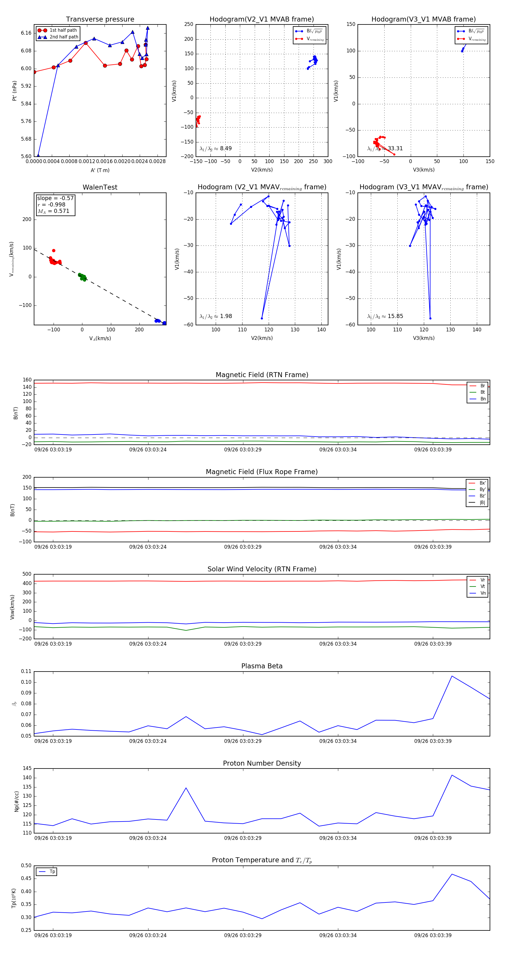
Flux Rope in 2023

Flux Rope Event 2023-09-26 03:03:18 ~ 2023-09-26 03:03:42 (25 seconds)


plot