HOME   LIST
‹–   –›

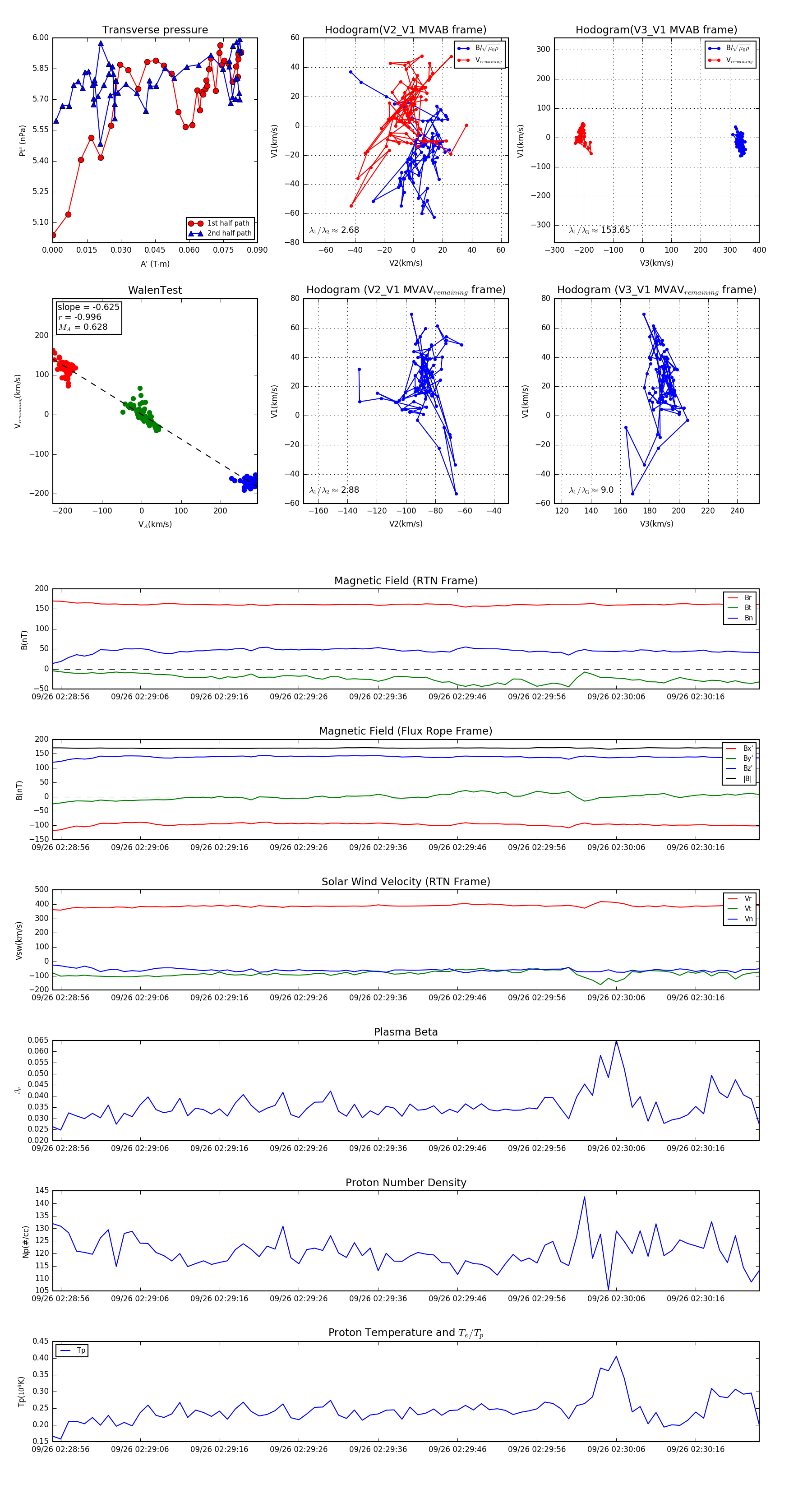
Flux Rope in 2023

Flux Rope Event 2023-09-26 02:28:55 ~ 2023-09-26 02:30:24 (90 seconds)


plot