HOME   LIST
‹–   –›

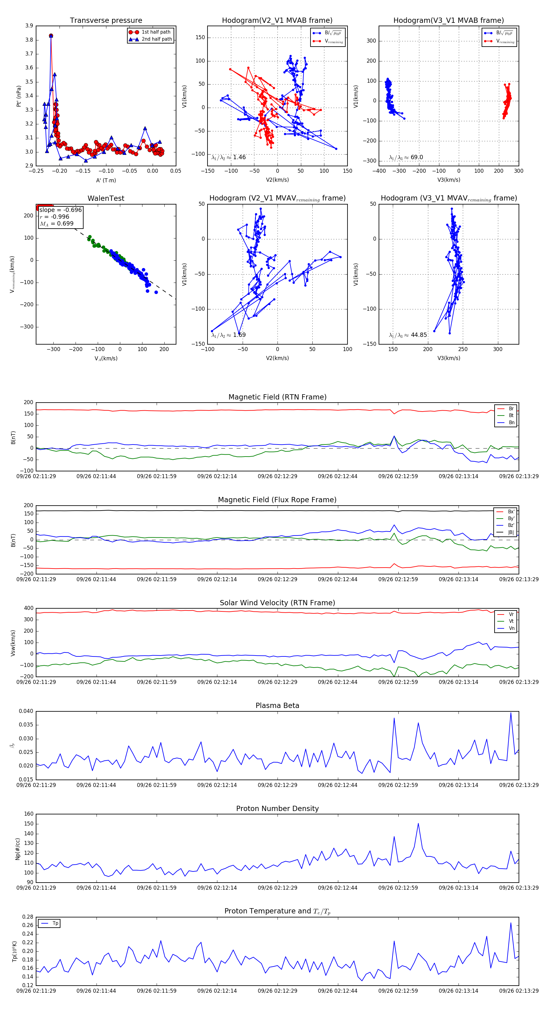
Flux Rope in 2023

Flux Rope Event 2023-09-26 02:11:29 ~ 2023-09-26 02:13:29 (121 seconds)


plot