HOME   LIST
‹–   –›

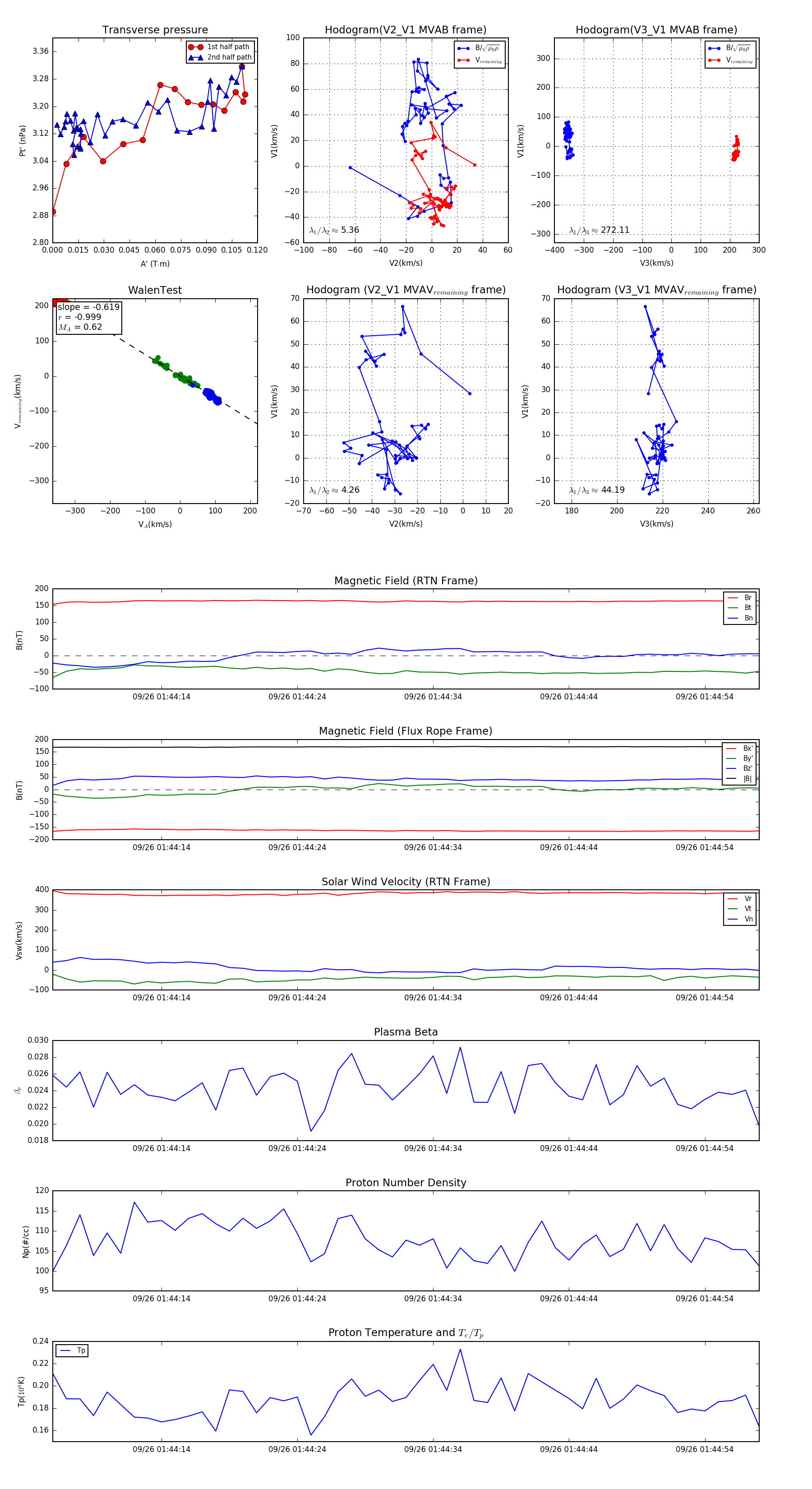
Flux Rope in 2023

Flux Rope Event 2023-09-26 01:44:06 ~ 2023-09-26 01:44:58 (53 seconds)


plot