HOME   LIST
‹–   –›

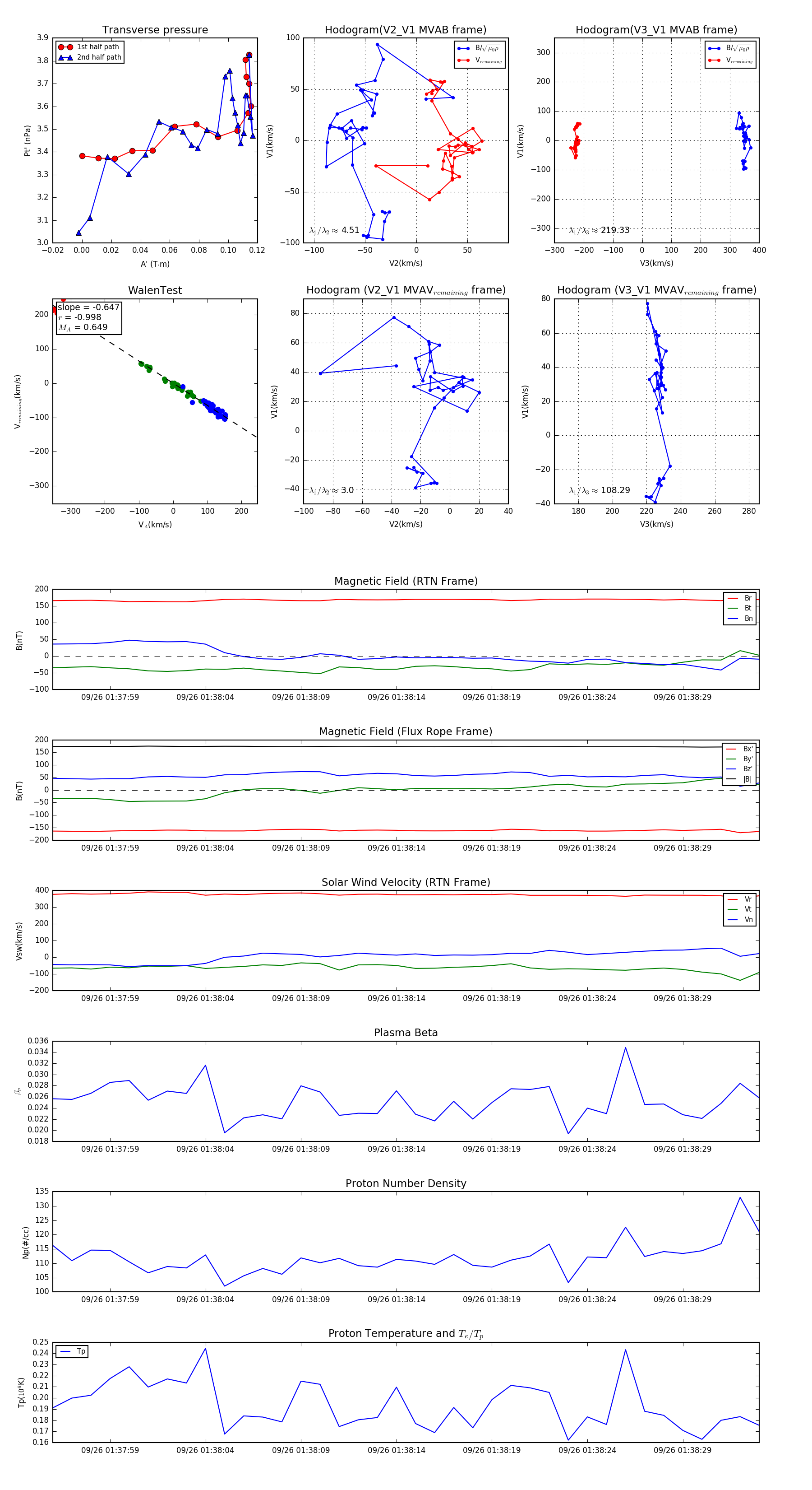
Flux Rope in 2023

Flux Rope Event 2023-09-26 01:37:56 ~ 2023-09-26 01:38:33 (38 seconds)


plot