HOME   LIST
‹–   –›

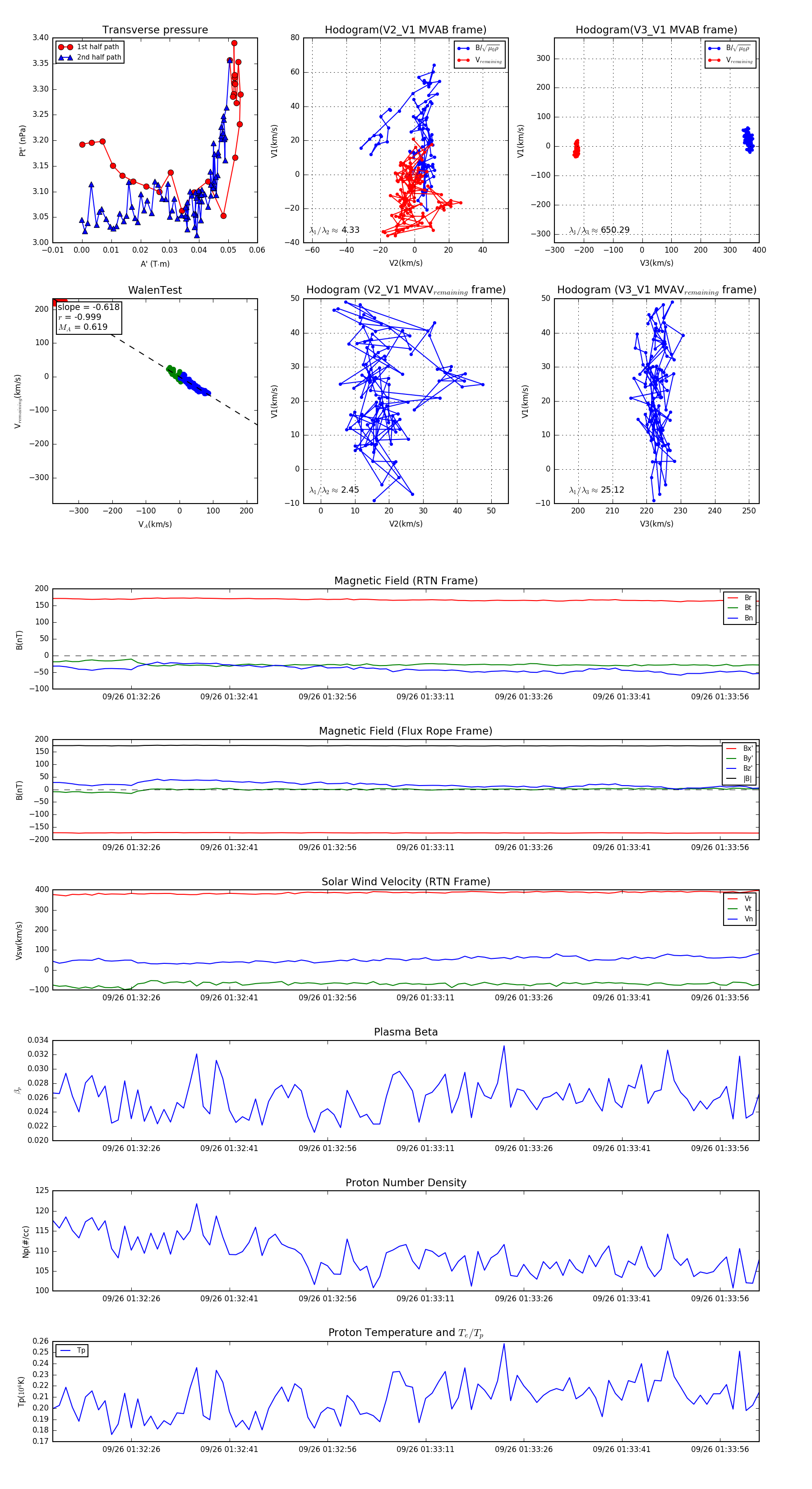
Flux Rope in 2023

Flux Rope Event 2023-09-26 01:32:14 ~ 2023-09-26 01:34:02 (109 seconds)


plot