HOME   LIST
‹–   –›

Flux Rope in 2023

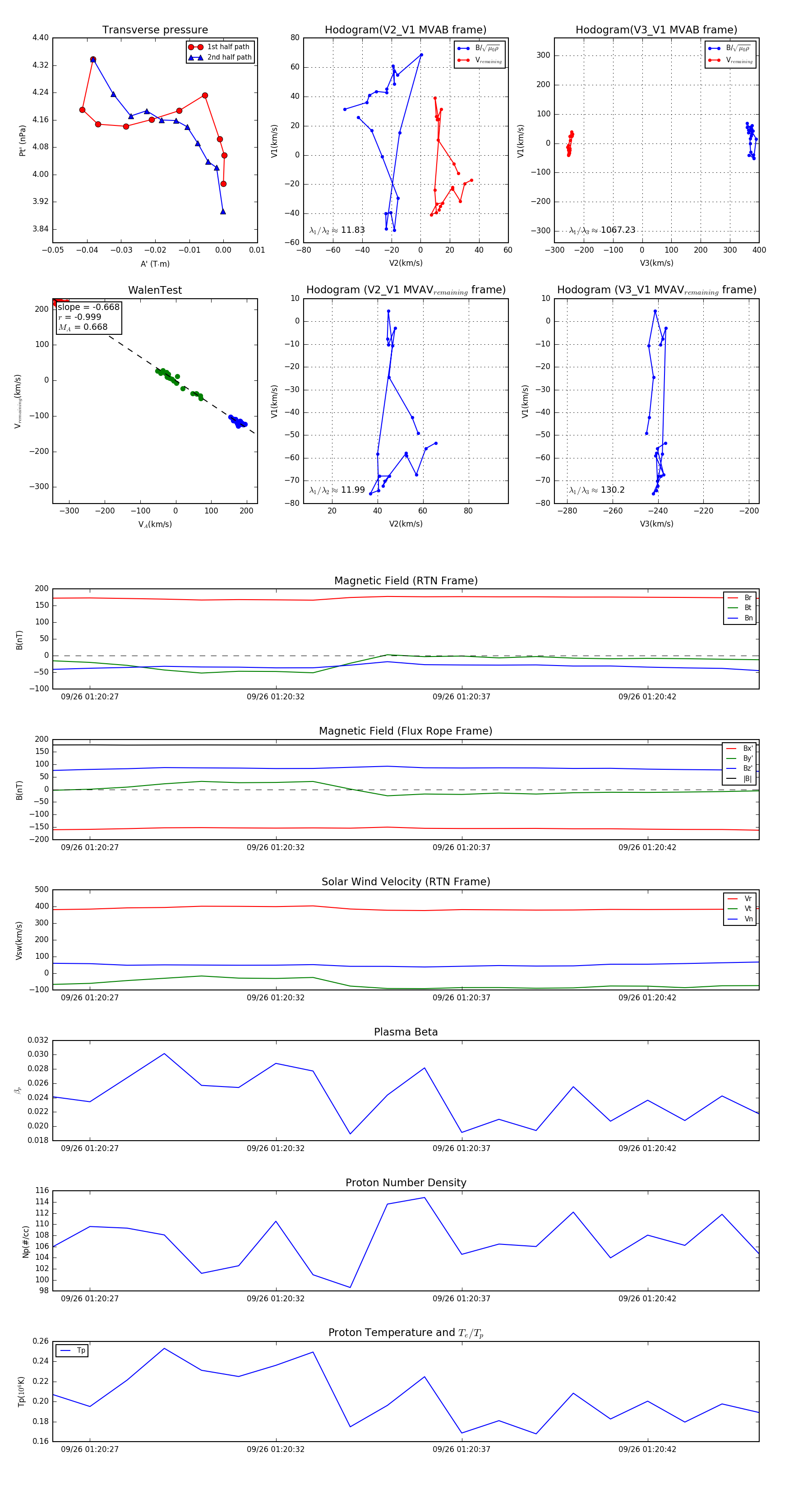
Flux Rope Event 2023-09-26 01:20:26 ~ 2023-09-26 01:20:45 (20 seconds)


plot