HOME   LIST
‹–   –›

Flux Rope in 2023

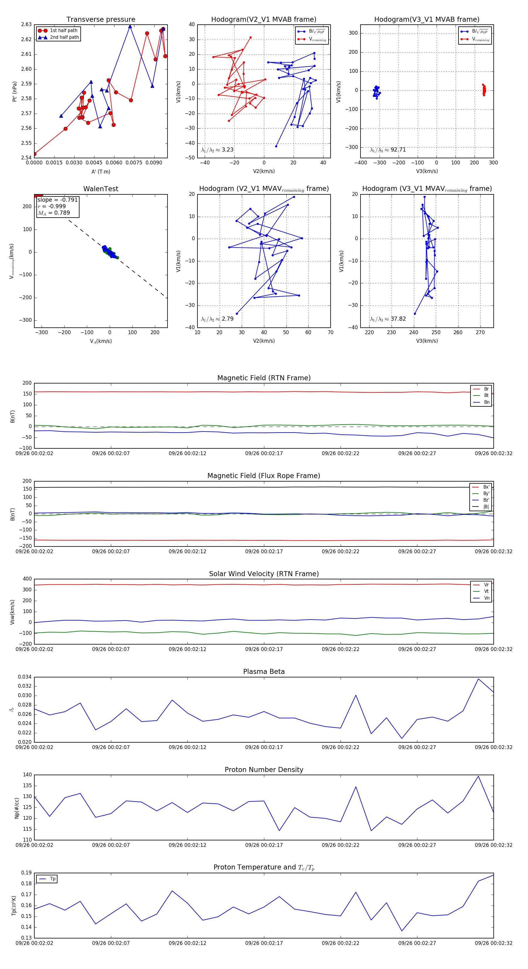
Flux Rope Event 2023-09-26 00:02:02 ~ 2023-09-26 00:02:32 (31 seconds)


plot