HOME   LIST
‹–   –›

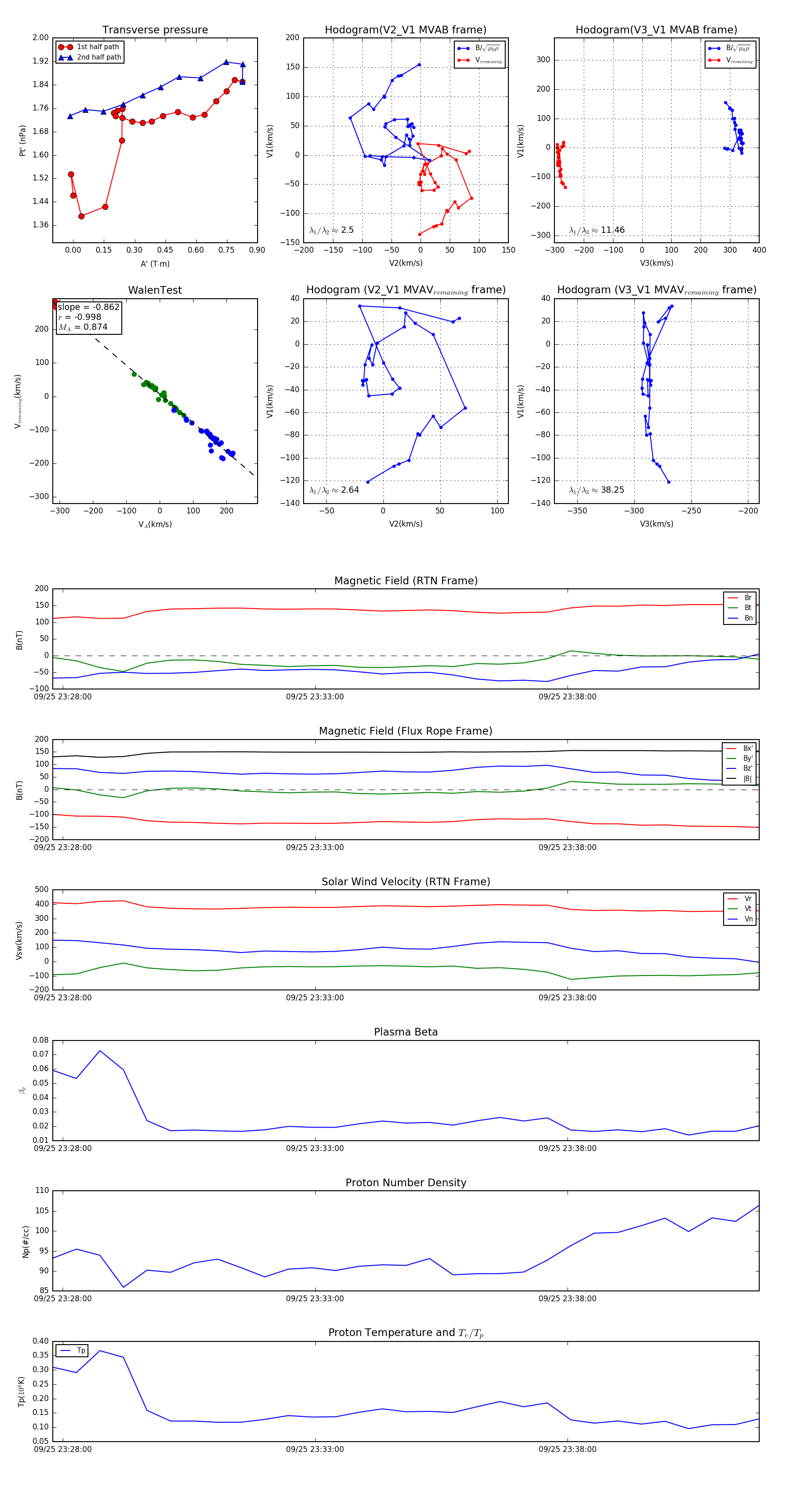
Flux Rope in 2023

Flux Rope Event 2023-09-25 23:27:48 ~ 2023-09-25 23:41:48 (841 seconds)


plot