HOME   LIST
‹–   –›

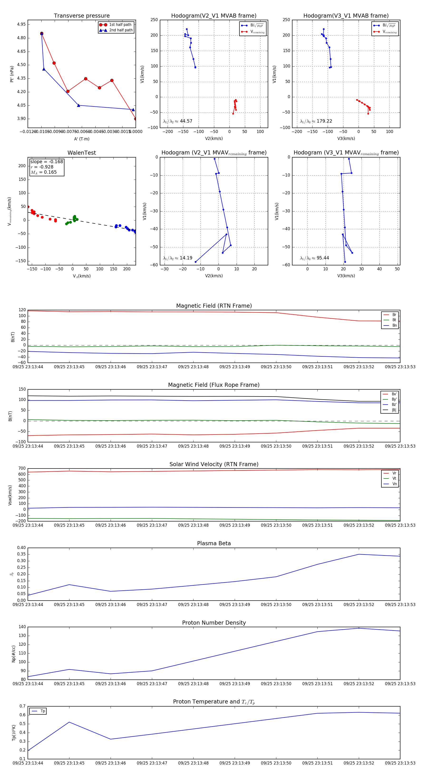
Flux Rope in 2023

Flux Rope Event 2023-09-25 23:13:44 ~ 2023-09-25 23:13:53 (10 seconds)


plot