HOME   LIST
‹–   –›

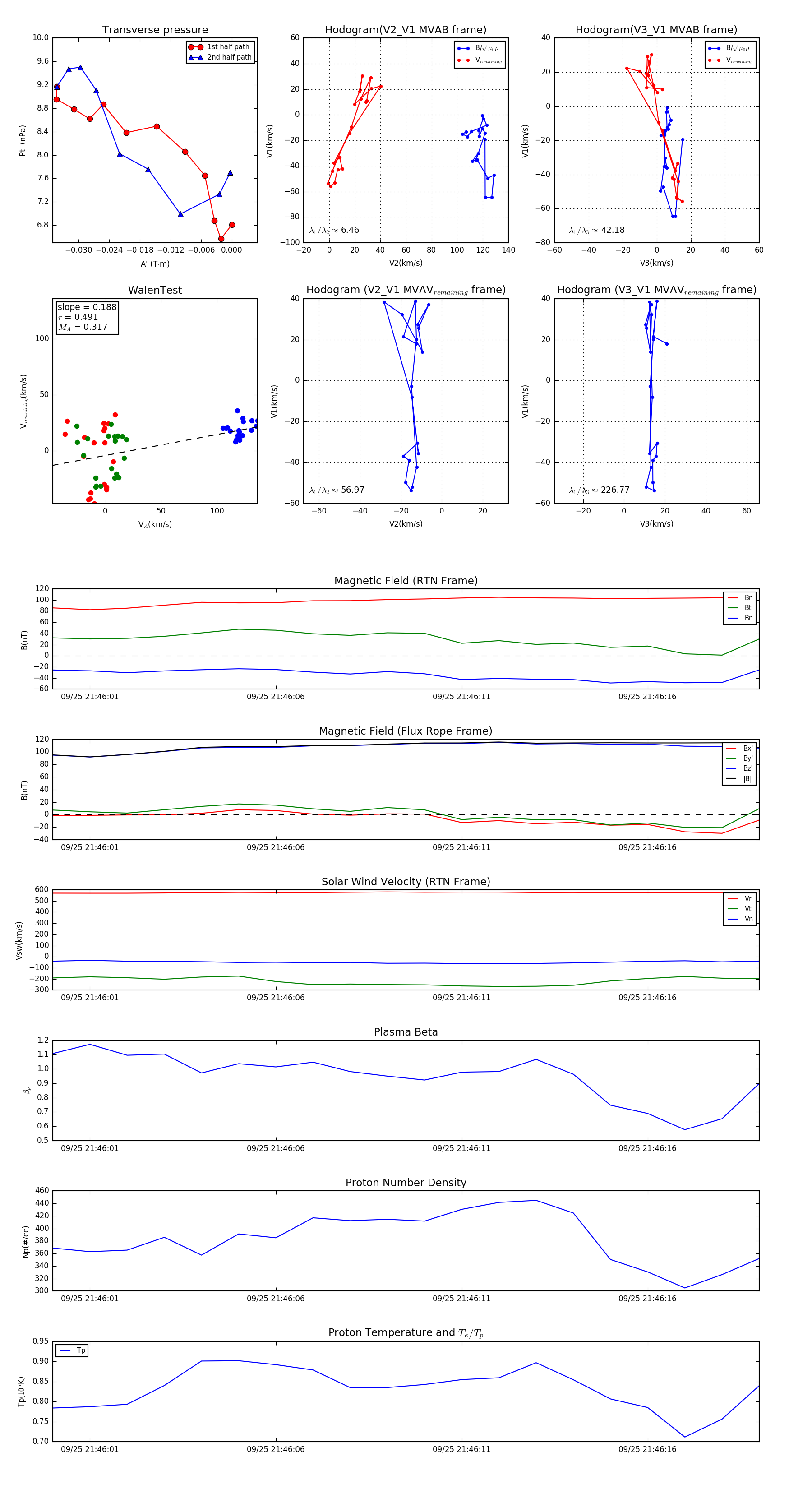
Flux Rope in 2023

Flux Rope Event 2023-09-25 21:46:00 ~ 2023-09-25 21:46:19 (20 seconds)


plot