HOME   LIST
‹–   –›

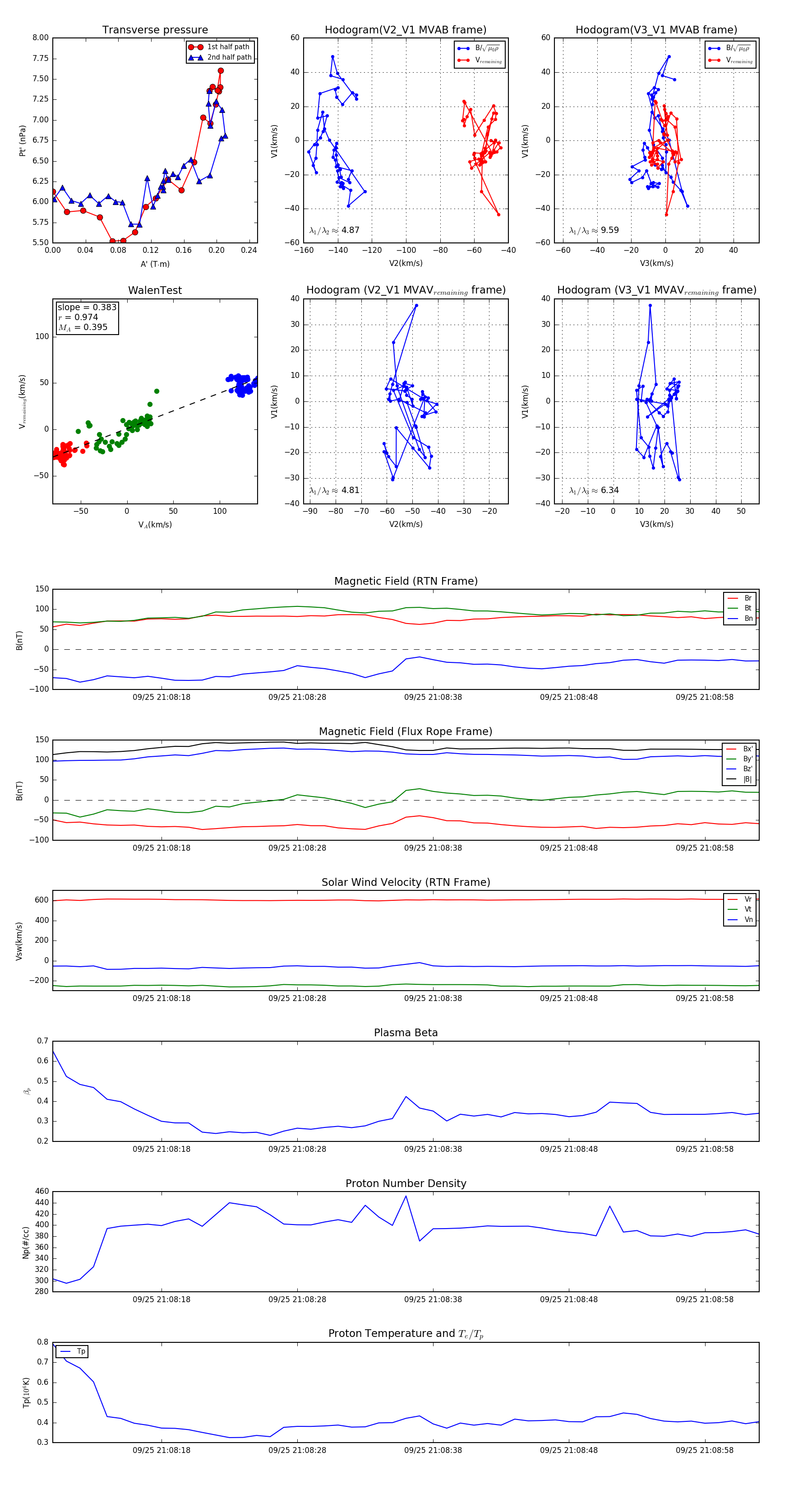
Flux Rope in 2023

Flux Rope Event 2023-09-25 21:08:10 ~ 2023-09-25 21:09:02 (53 seconds)


plot