HOME   LIST
‹–   –›

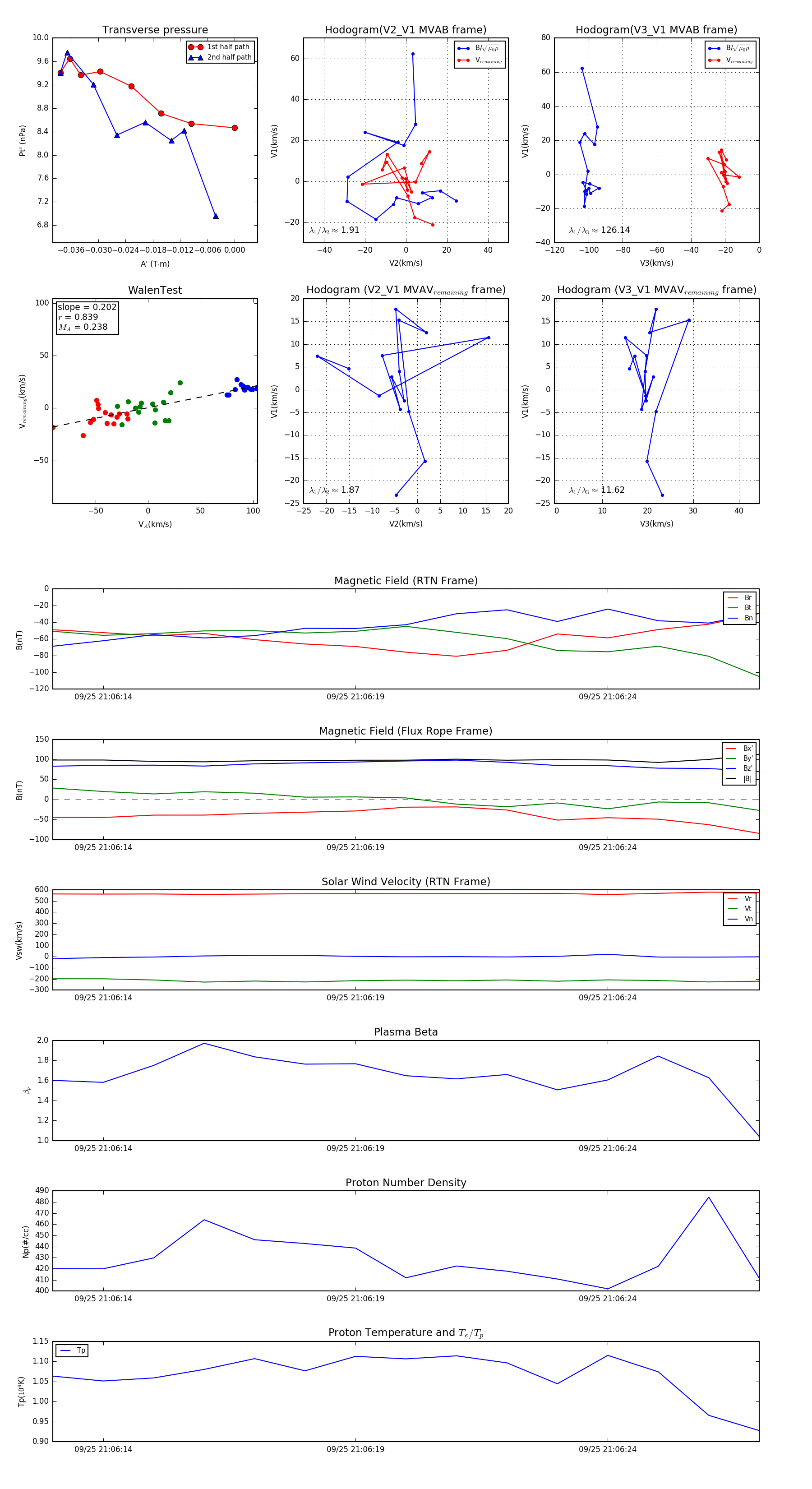
Flux Rope in 2023

Flux Rope Event 2023-09-25 21:06:13 ~ 2023-09-25 21:06:27 (15 seconds)


plot