HOME   LIST
‹–   –›

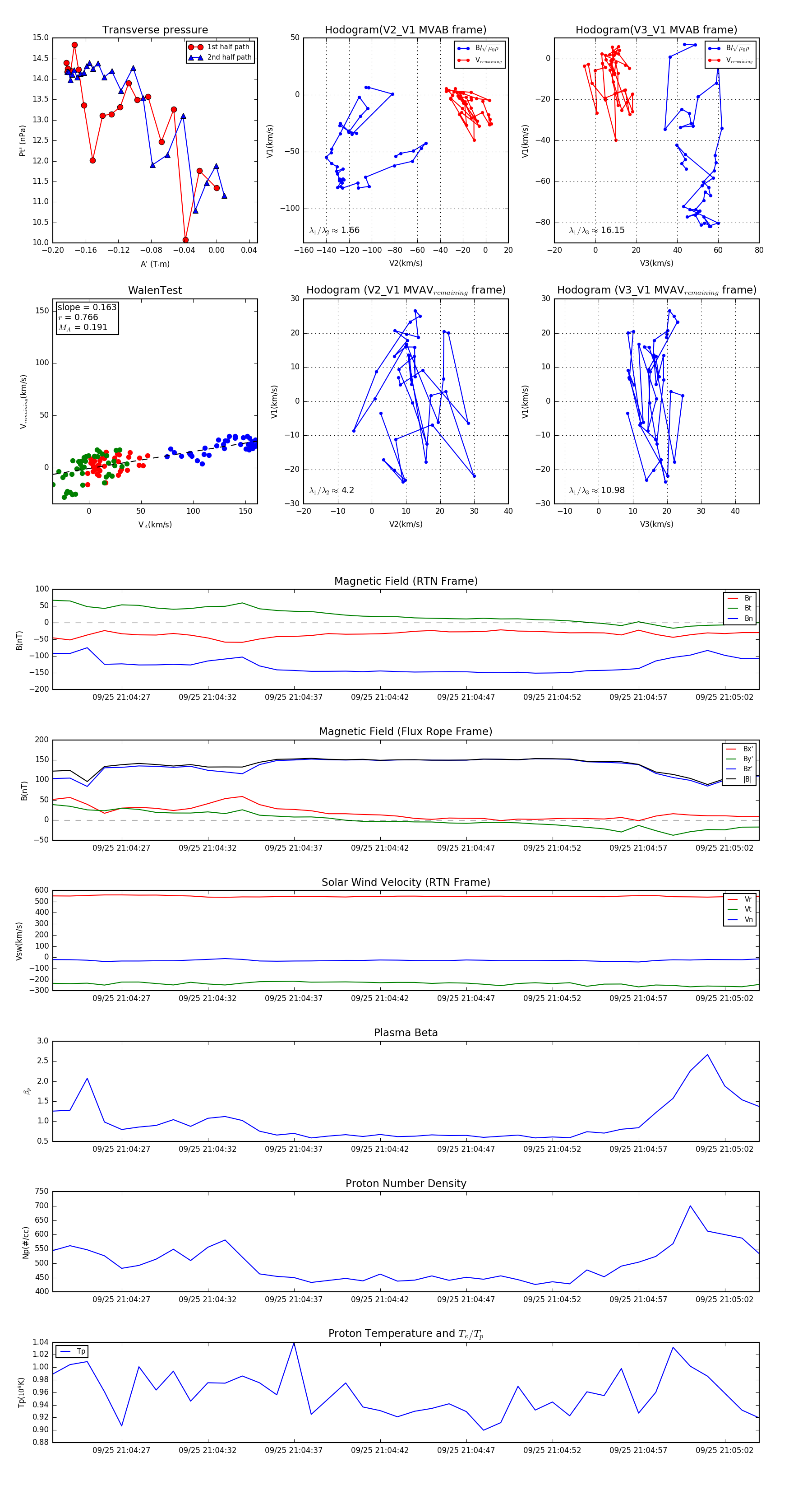
Flux Rope in 2023

Flux Rope Event 2023-09-25 21:04:23 ~ 2023-09-25 21:05:04 (42 seconds)


plot