HOME   LIST
‹–   –›

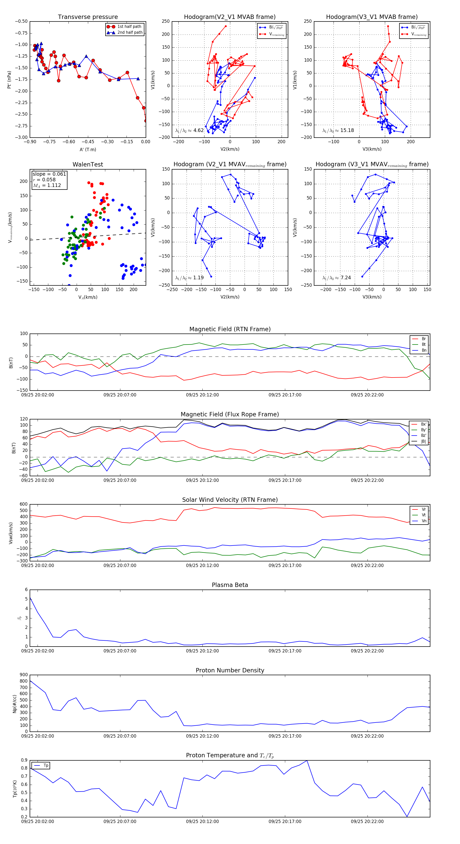
Flux Rope in 2023

Flux Rope Event 2023-09-25 20:01:32 ~ 2023-09-25 20:25:48 (1457 seconds)


plot