HOME   LIST
‹–   –›

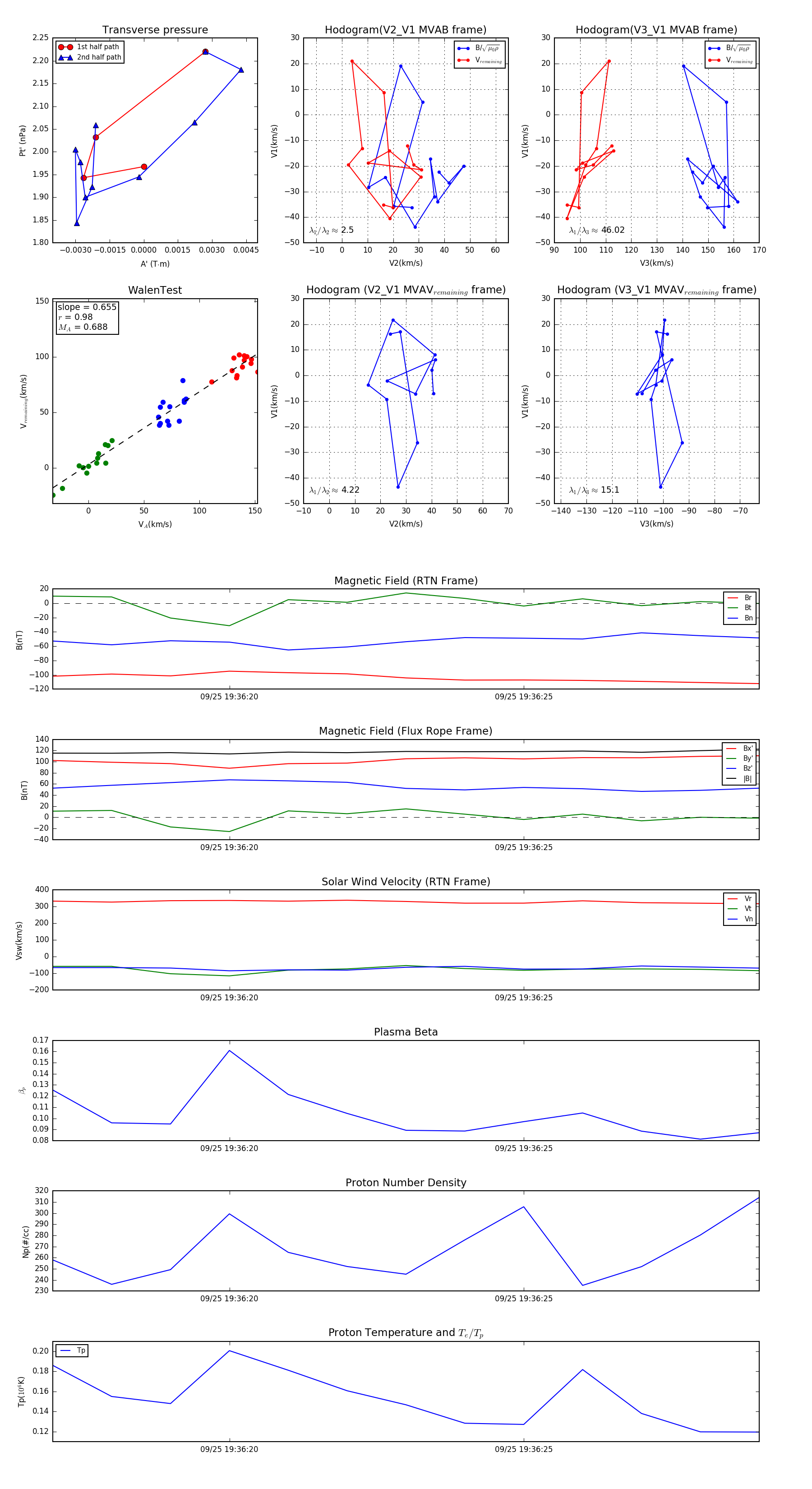
Flux Rope in 2023

Flux Rope Event 2023-09-25 19:36:17 ~ 2023-09-25 19:36:29 (13 seconds)


plot