HOME   LIST
‹–   –›

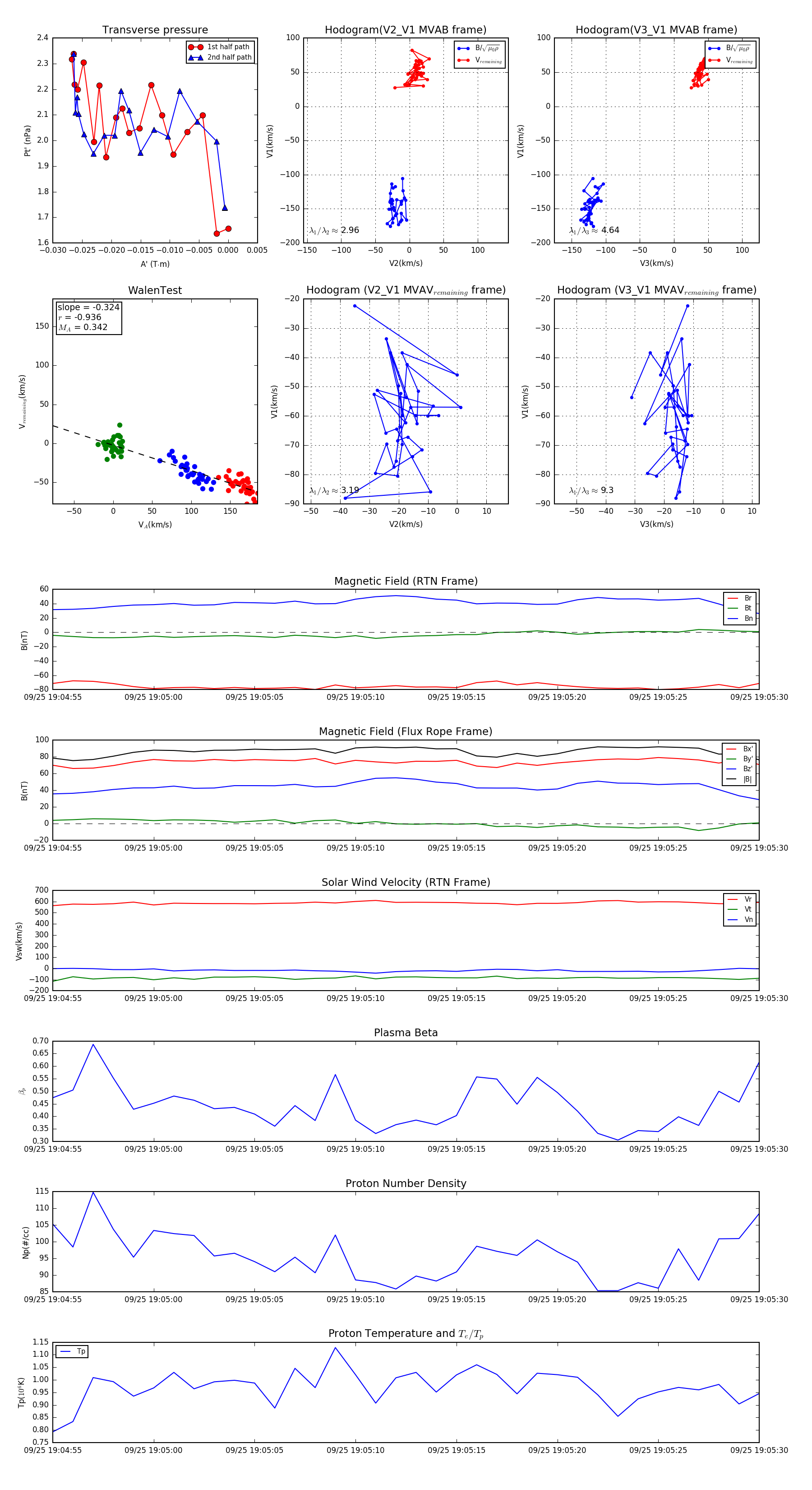
Flux Rope in 2023

Flux Rope Event 2023-09-25 19:04:55 ~ 2023-09-25 19:05:30 (36 seconds)


plot