HOME   LIST
‹–   –›

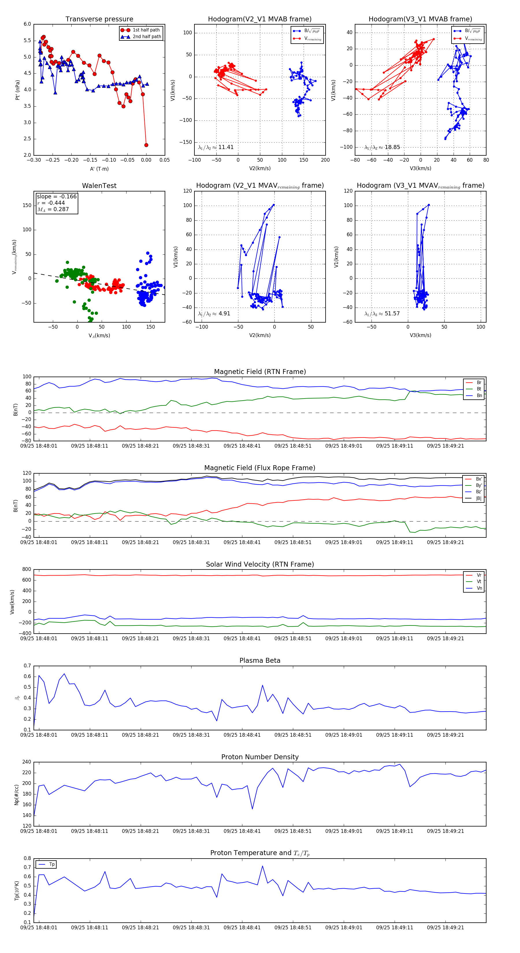
Flux Rope in 2023

Flux Rope Event 2023-09-25 18:48:00 ~ 2023-09-25 18:49:29 (90 seconds)


plot