HOME   LIST
‹–   –›

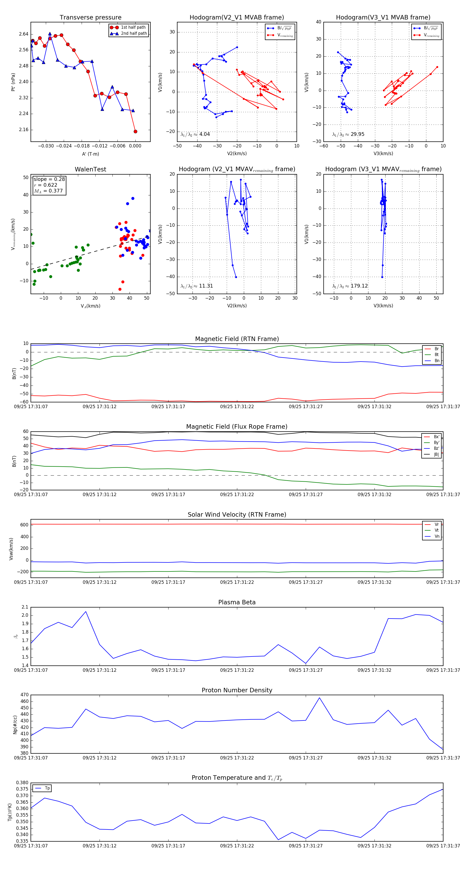
Flux Rope in 2023

Flux Rope Event 2023-09-25 17:31:07 ~ 2023-09-25 17:31:37 (31 seconds)


plot