HOME   LIST
‹–   –›

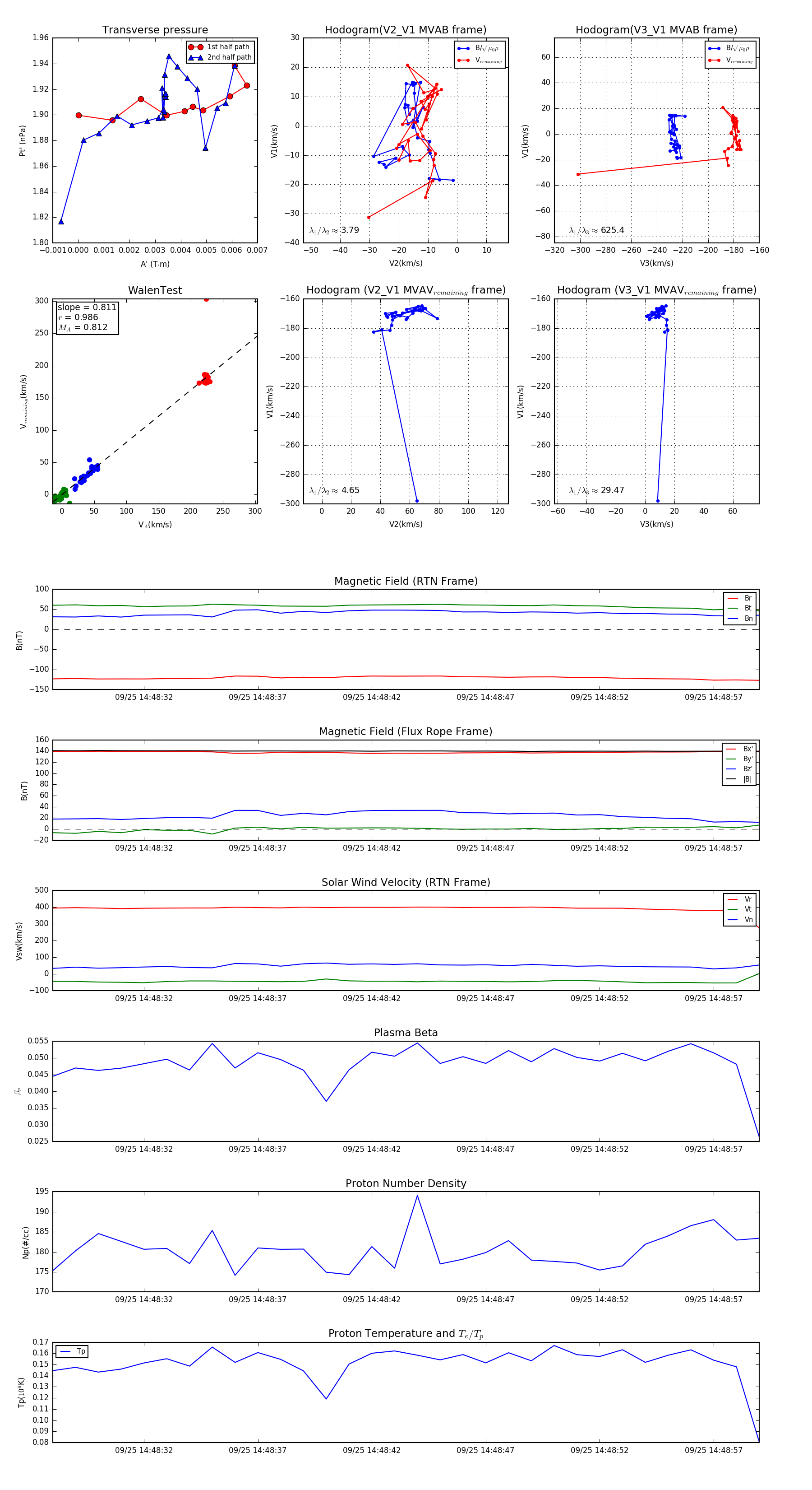
Flux Rope in 2023

Flux Rope Event 2023-09-25 14:48:28 ~ 2023-09-25 14:48:59 (32 seconds)


plot