HOME   LIST
‹–   –›

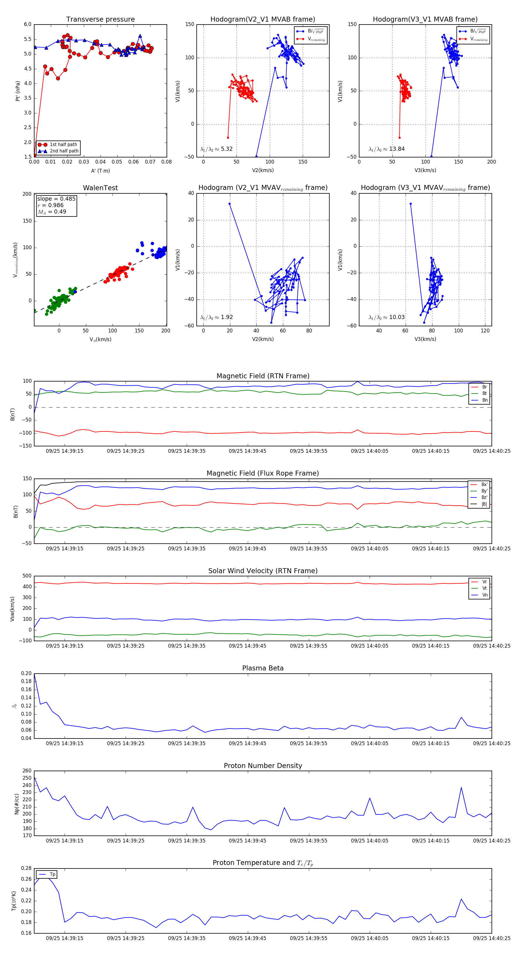
Flux Rope in 2023

Flux Rope Event 2023-09-25 14:39:10 ~ 2023-09-25 14:40:25 (76 seconds)


plot