HOME   LIST
‹–   –›

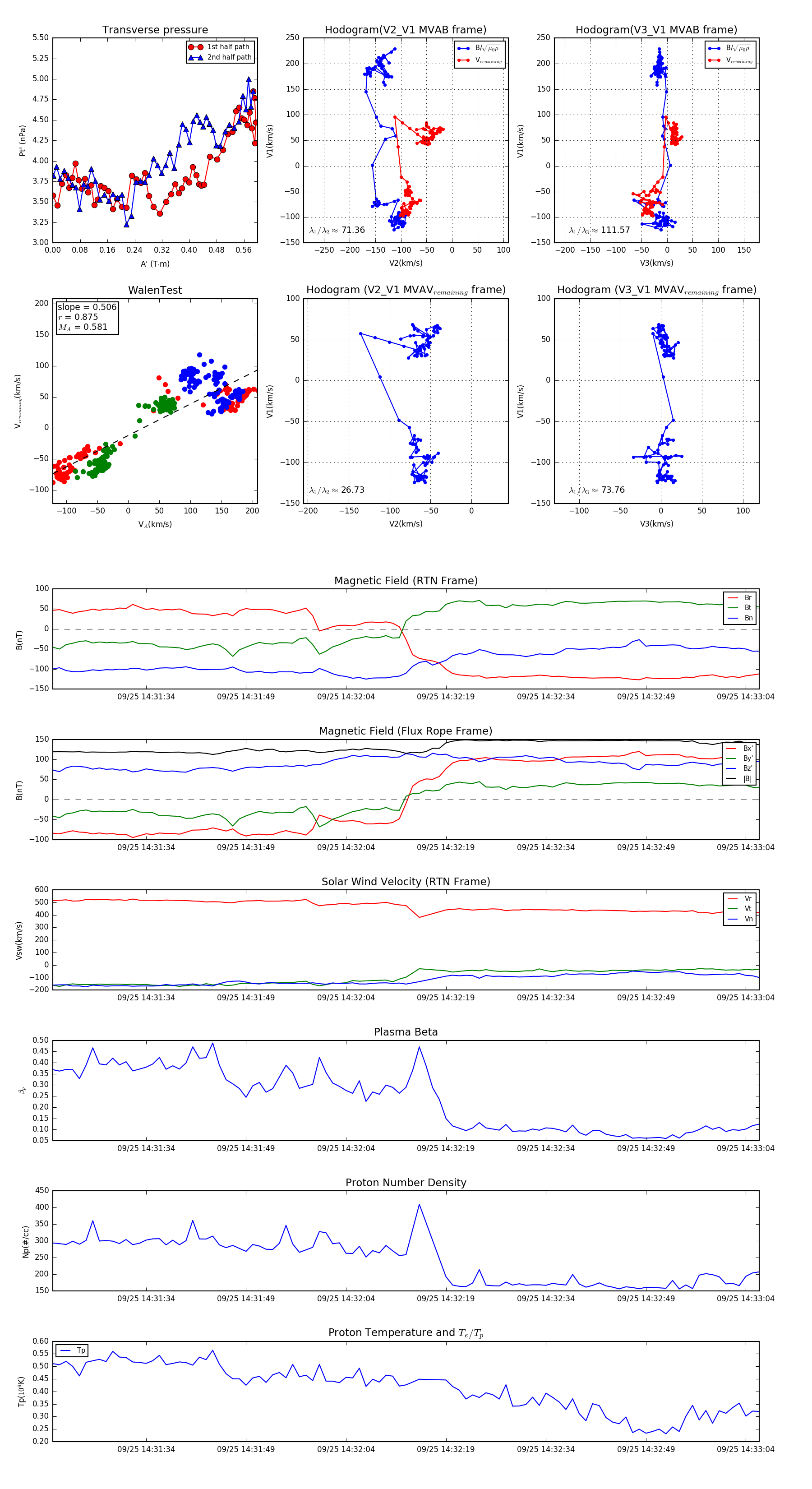
Flux Rope in 2023

Flux Rope Event 2023-09-25 14:31:20 ~ 2023-09-25 14:33:06 (107 seconds)


plot