HOME   LIST
‹–   –›

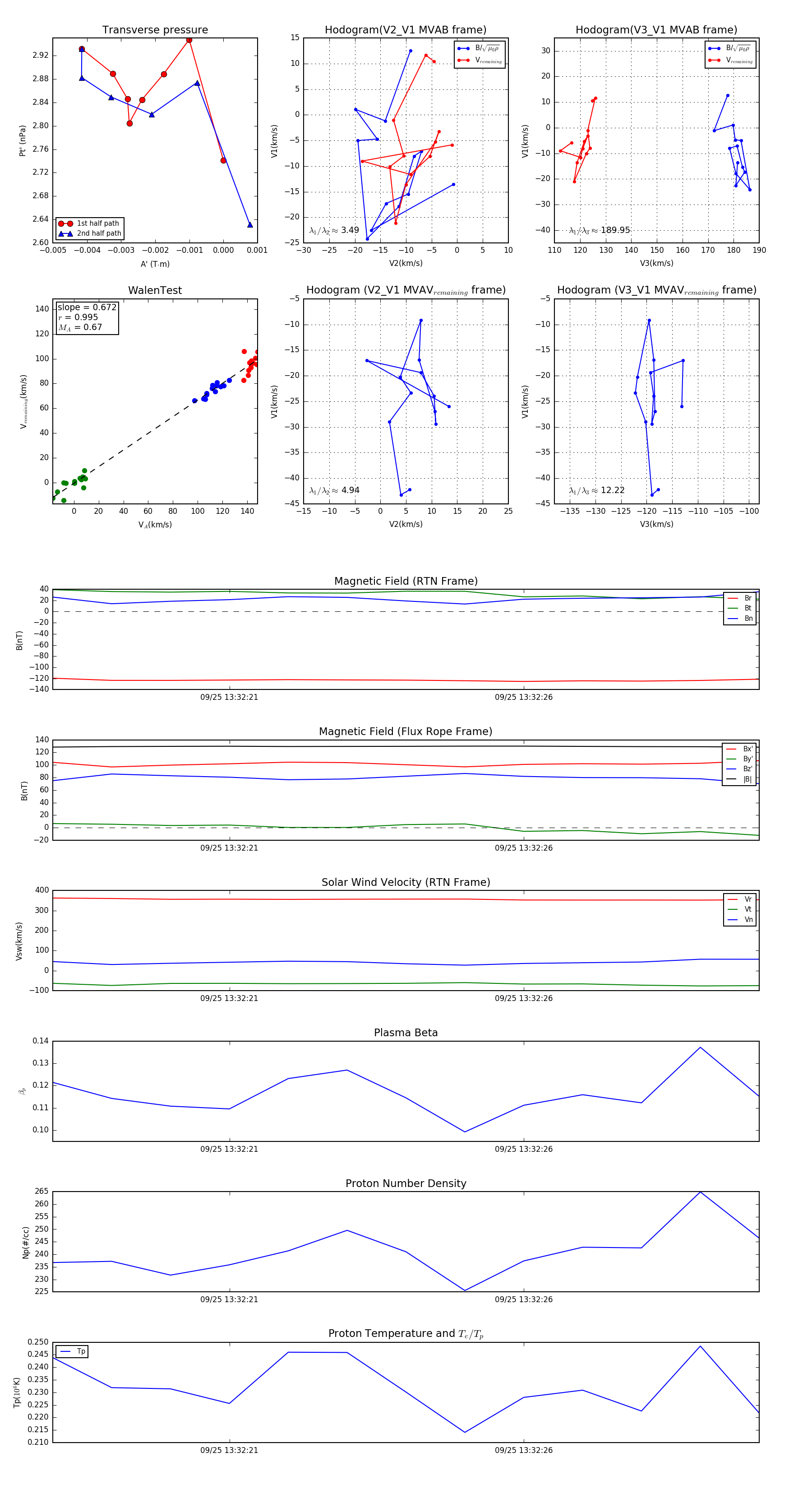
Flux Rope in 2023

Flux Rope Event 2023-09-25 13:32:18 ~ 2023-09-25 13:32:30 (13 seconds)


plot