HOME   LIST
‹–   –›

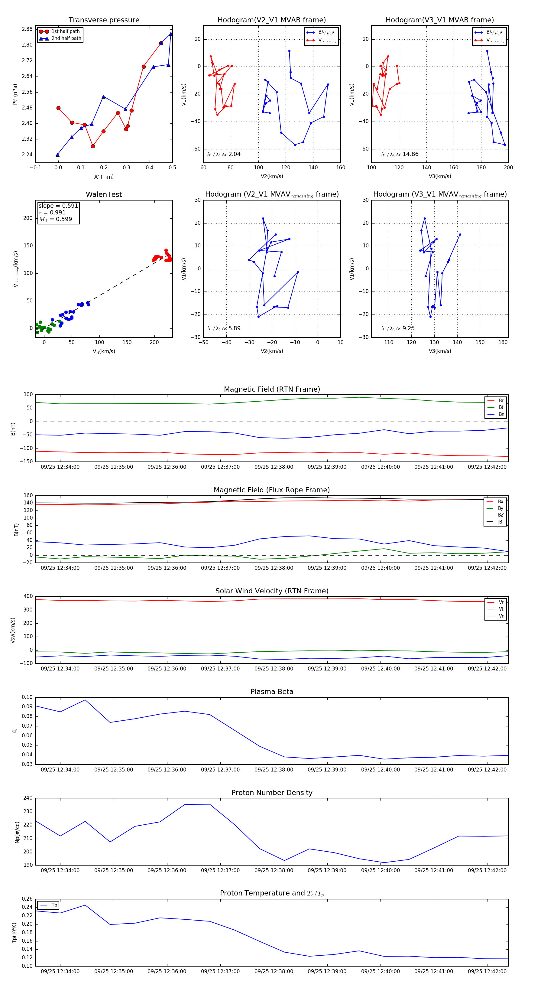
Flux Rope in 2023

Flux Rope Event 2023-09-25 12:33:32 ~ 2023-09-25 12:42:24 (533 seconds)


plot