HOME   LIST
‹–   –›

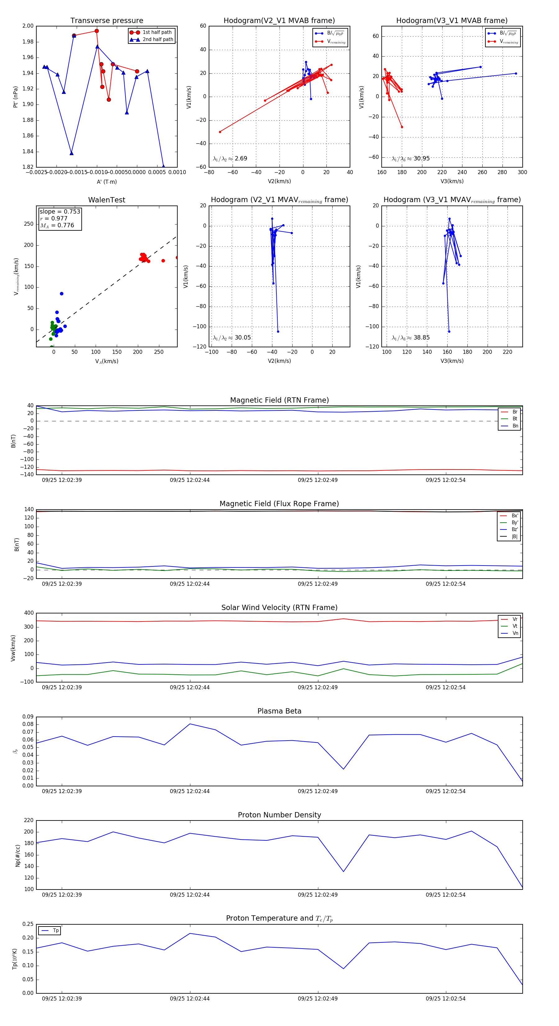
Flux Rope in 2023

Flux Rope Event 2023-09-25 12:02:38 ~ 2023-09-25 12:02:57 (20 seconds)


plot