HOME   LIST
‹–   –›

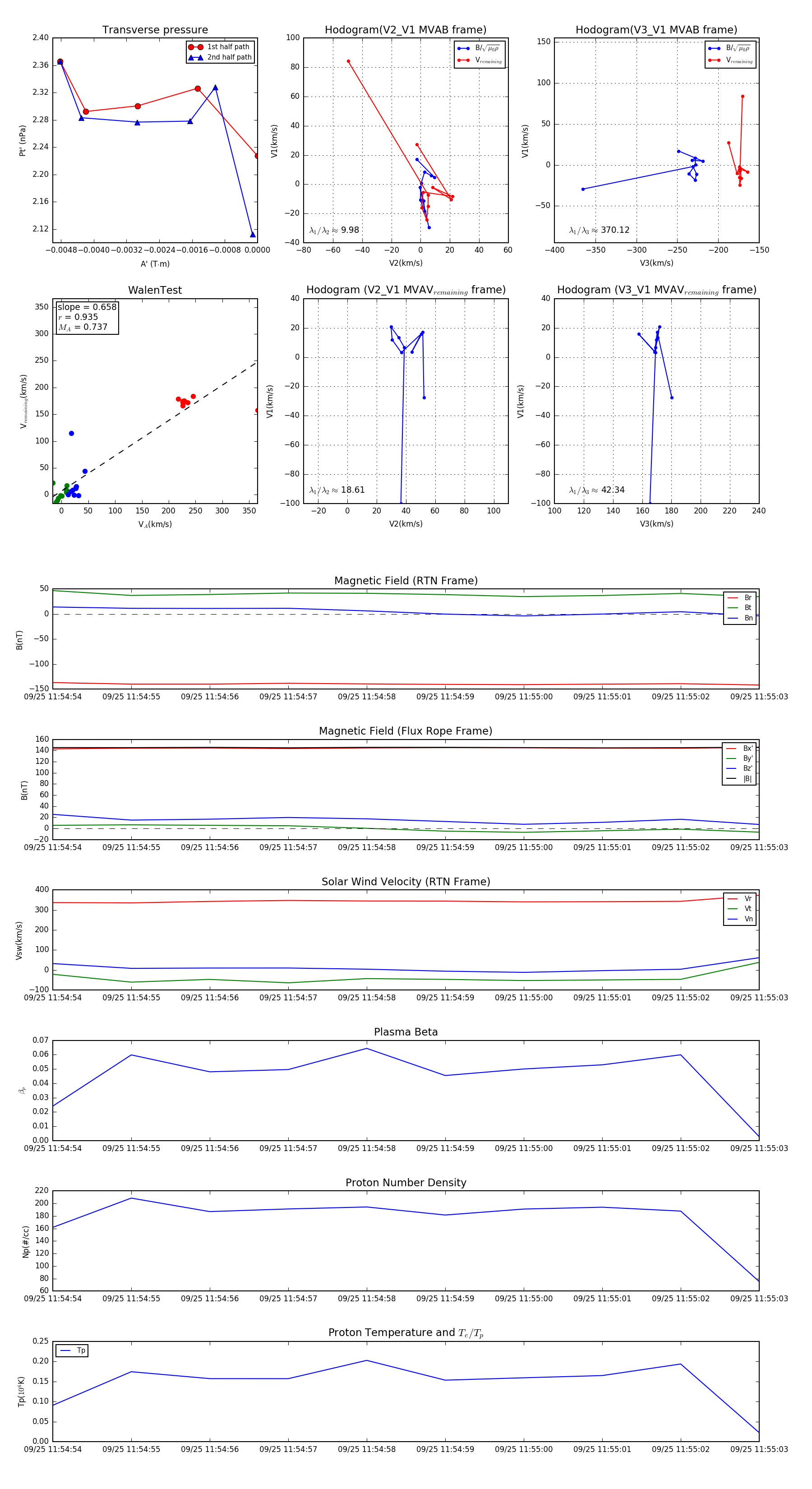
Flux Rope in 2023

Flux Rope Event 2023-09-25 11:54:54 ~ 2023-09-25 11:55:03 (10 seconds)


plot