HOME   LIST
‹–   –›

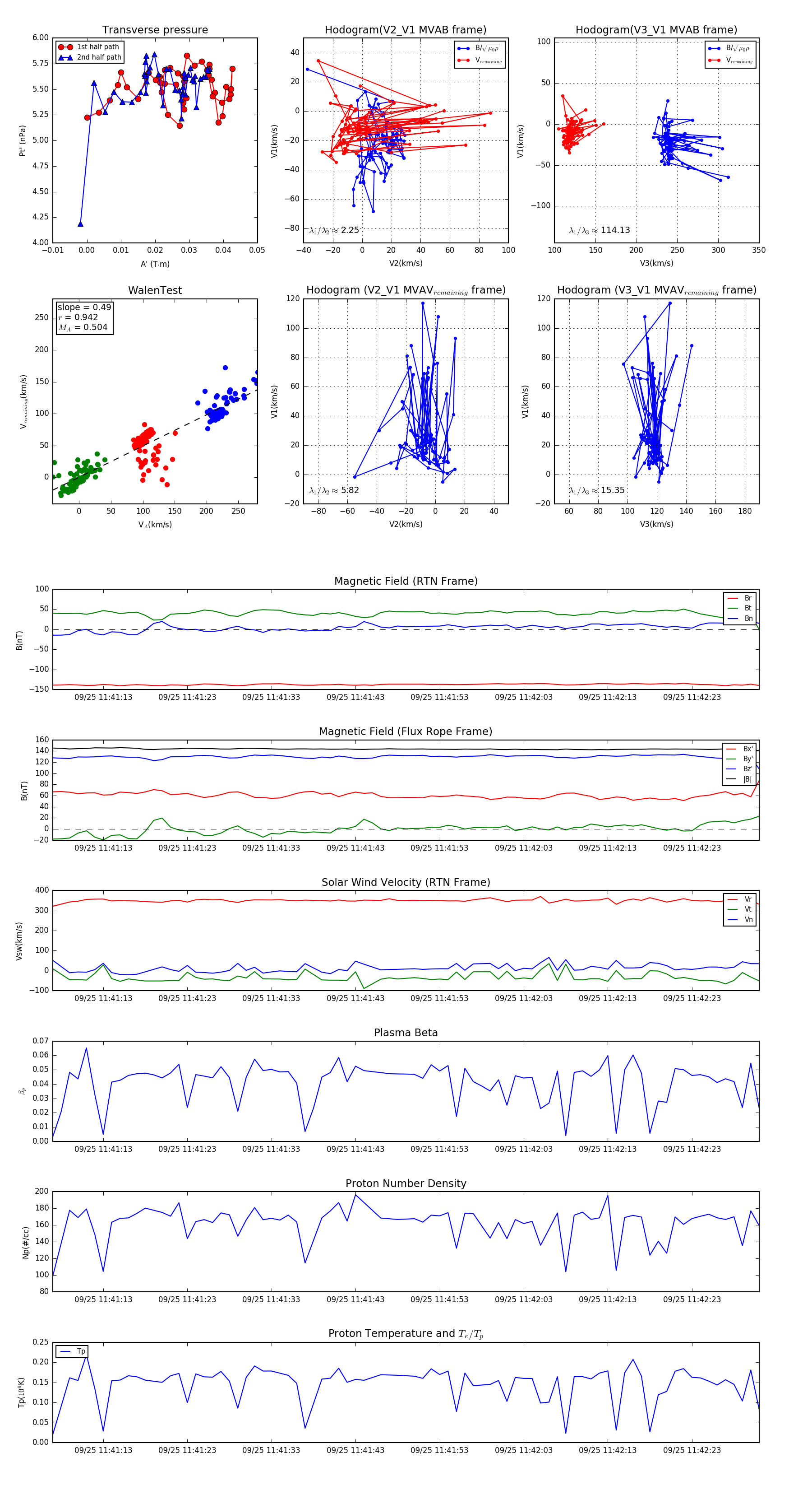
Flux Rope in 2023

Flux Rope Event 2023-09-25 11:41:07 ~ 2023-09-25 11:42:31 (85 seconds)


plot