HOME   LIST
‹–   –›

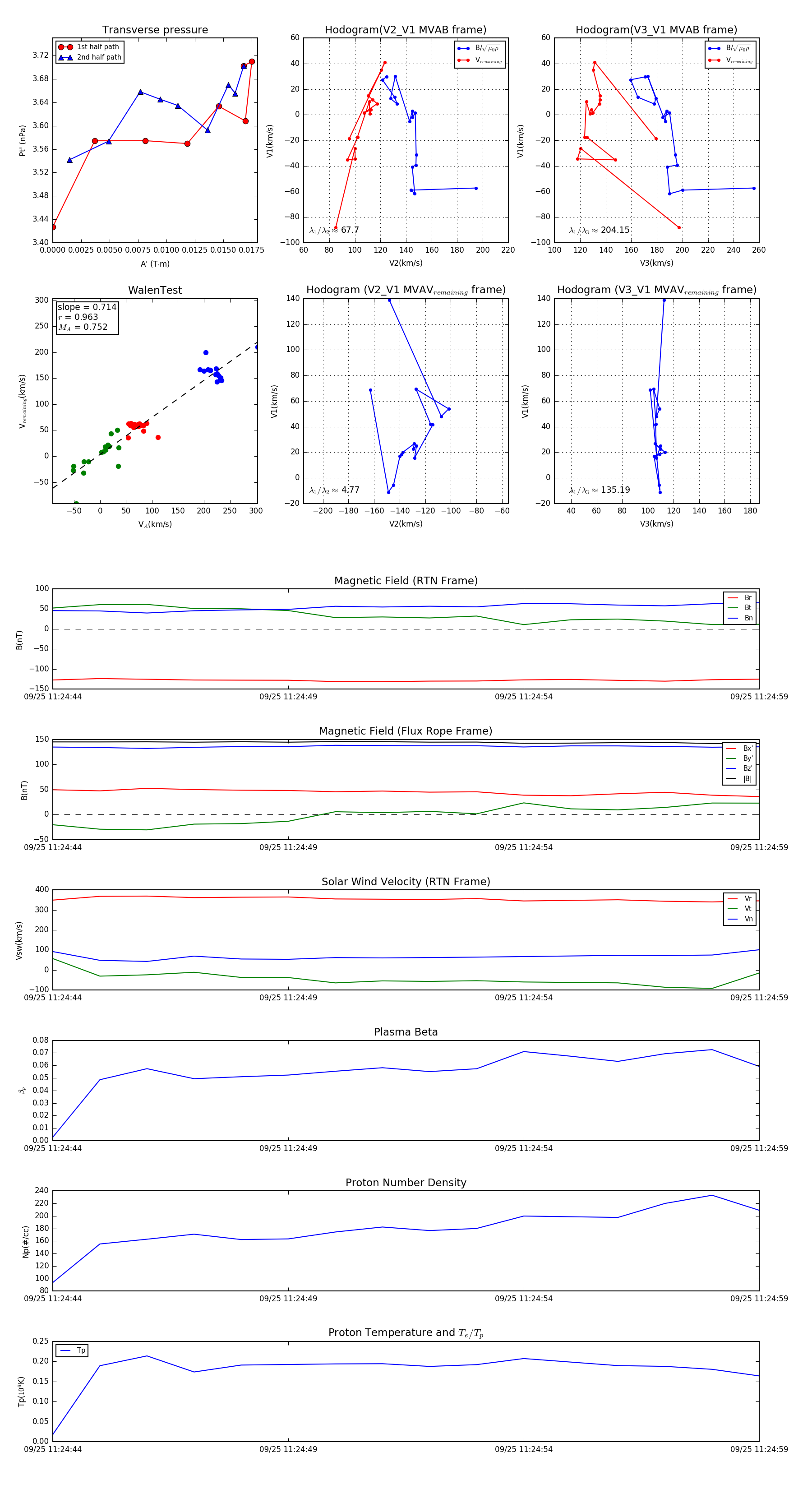
Flux Rope in 2023

Flux Rope Event 2023-09-25 11:24:44 ~ 2023-09-25 11:24:59 (16 seconds)


plot