HOME   LIST
‹–   –›

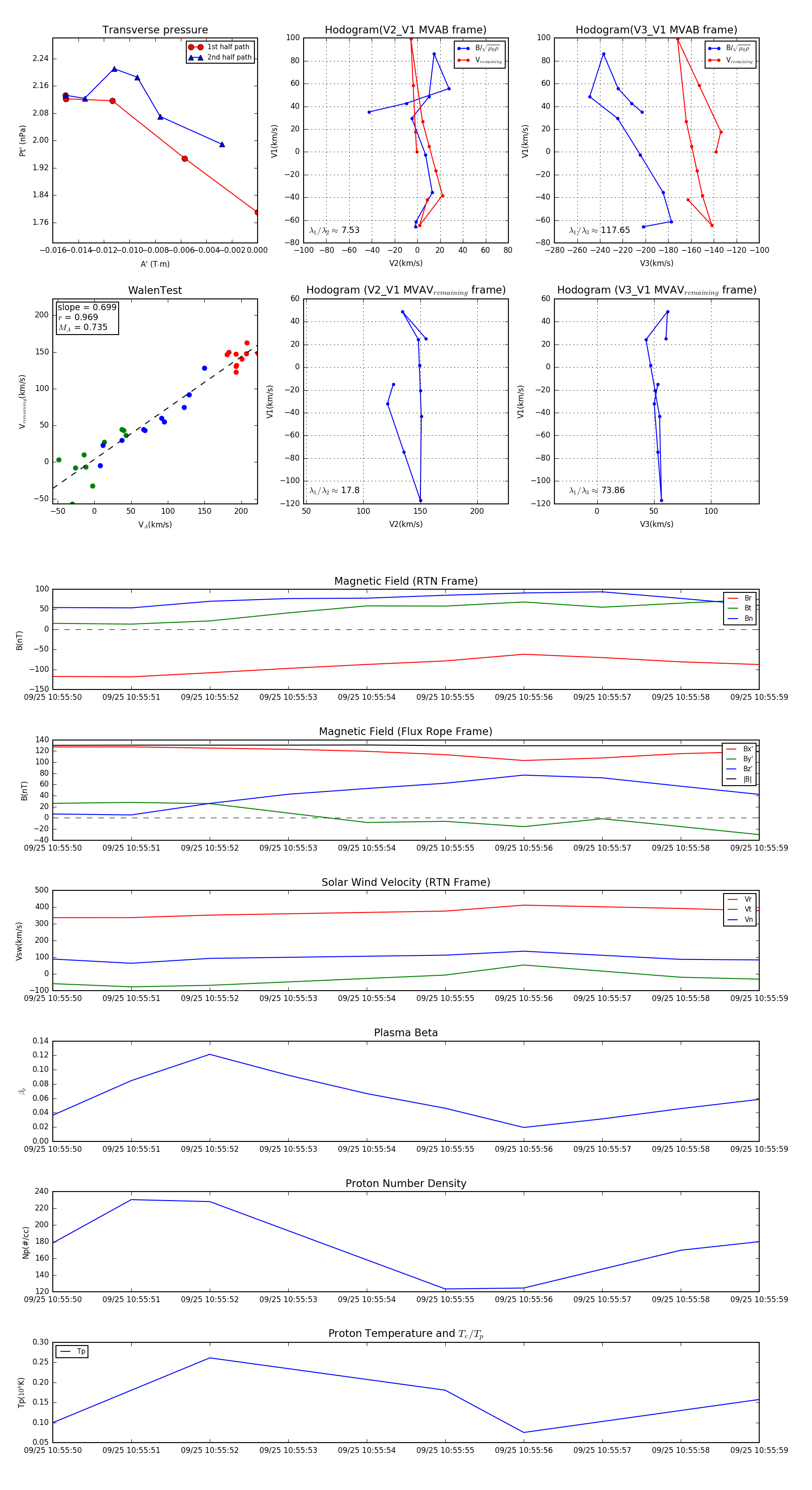
Flux Rope in 2023

Flux Rope Event 2023-09-25 10:55:50 ~ 2023-09-25 10:55:59 (10 seconds)


plot