HOME   LIST
‹–   –›

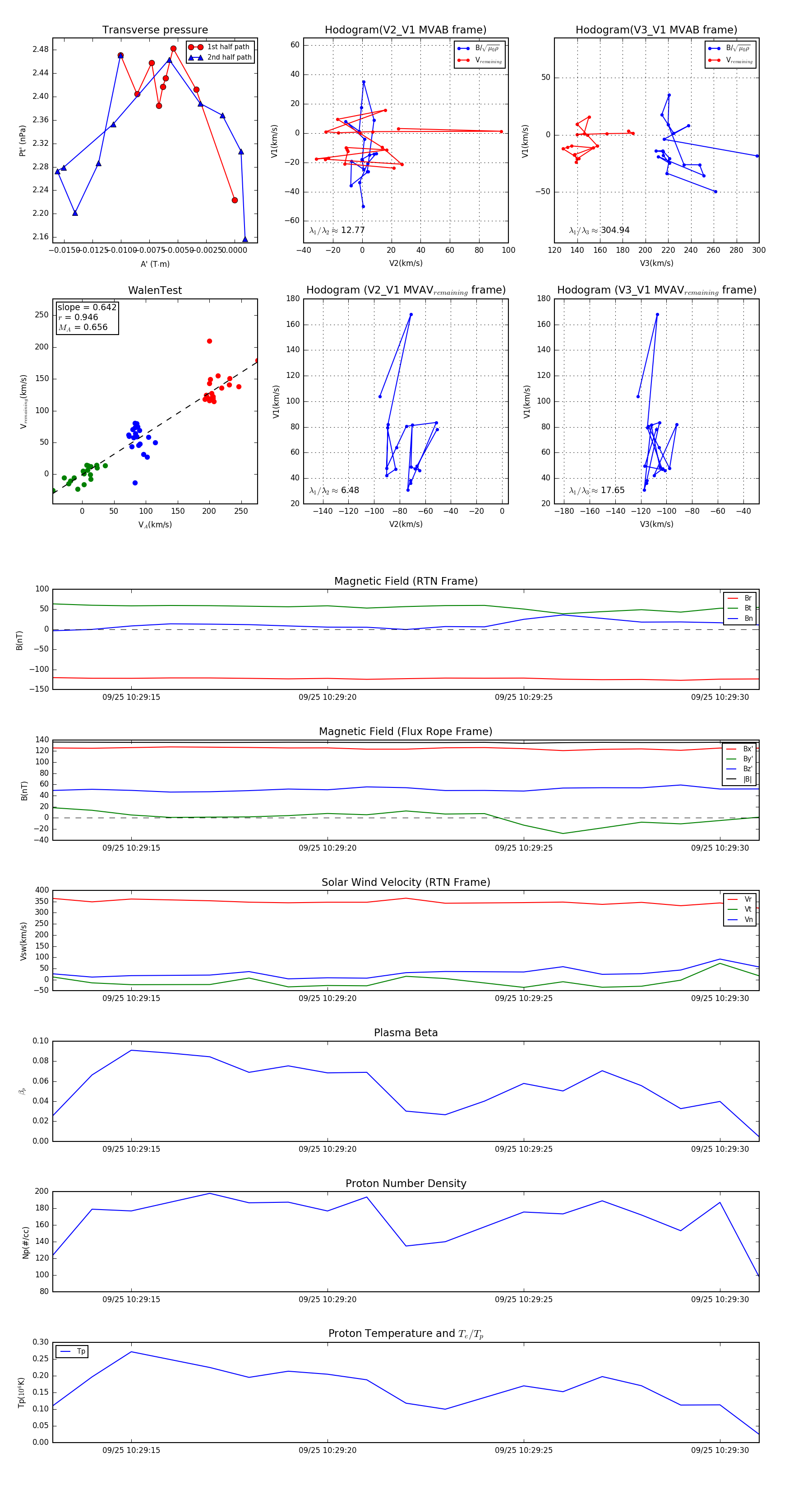
Flux Rope in 2023

Flux Rope Event 2023-09-25 10:29:13 ~ 2023-09-25 10:29:31 (19 seconds)


plot