HOME   LIST
‹–   –›

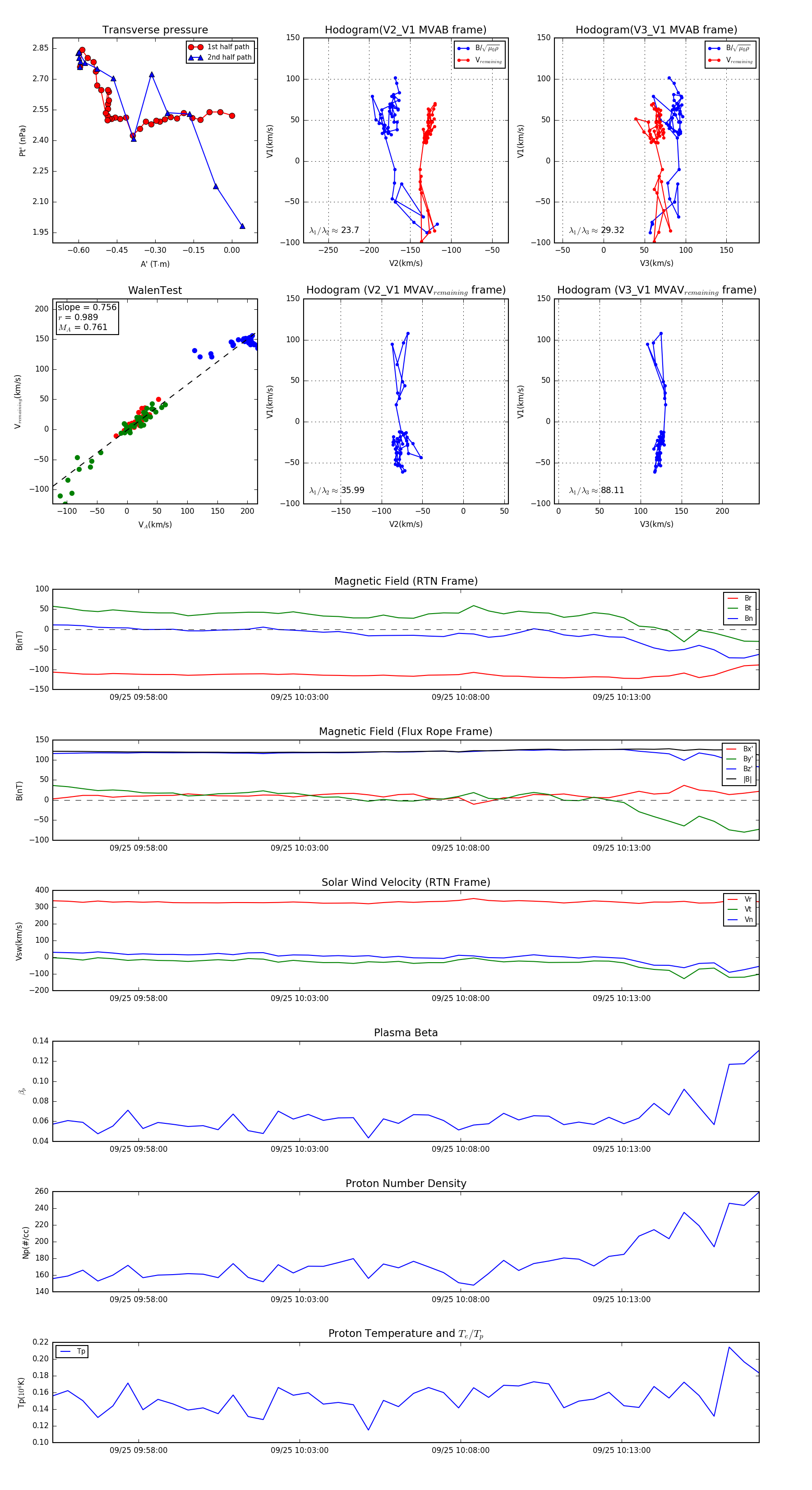
Flux Rope in 2023

Flux Rope Event 2023-09-25 09:55:20 ~ 2023-09-25 10:17:16 (1317 seconds)


plot