HOME   LIST
‹–   –›

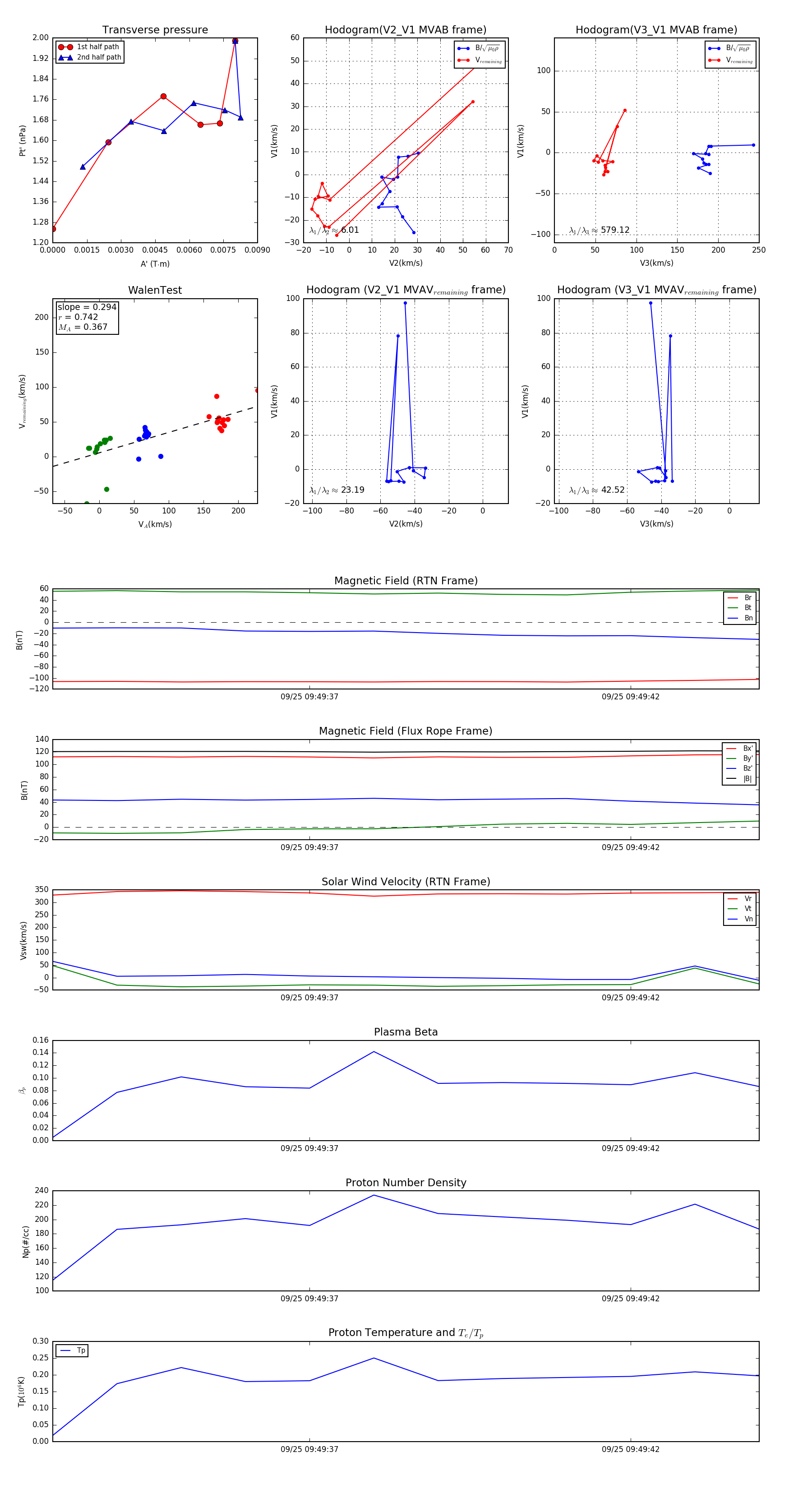
Flux Rope in 2023

Flux Rope Event 2023-09-25 09:49:33 ~ 2023-09-25 09:49:44 (12 seconds)


plot