HOME   LIST
‹–   –›

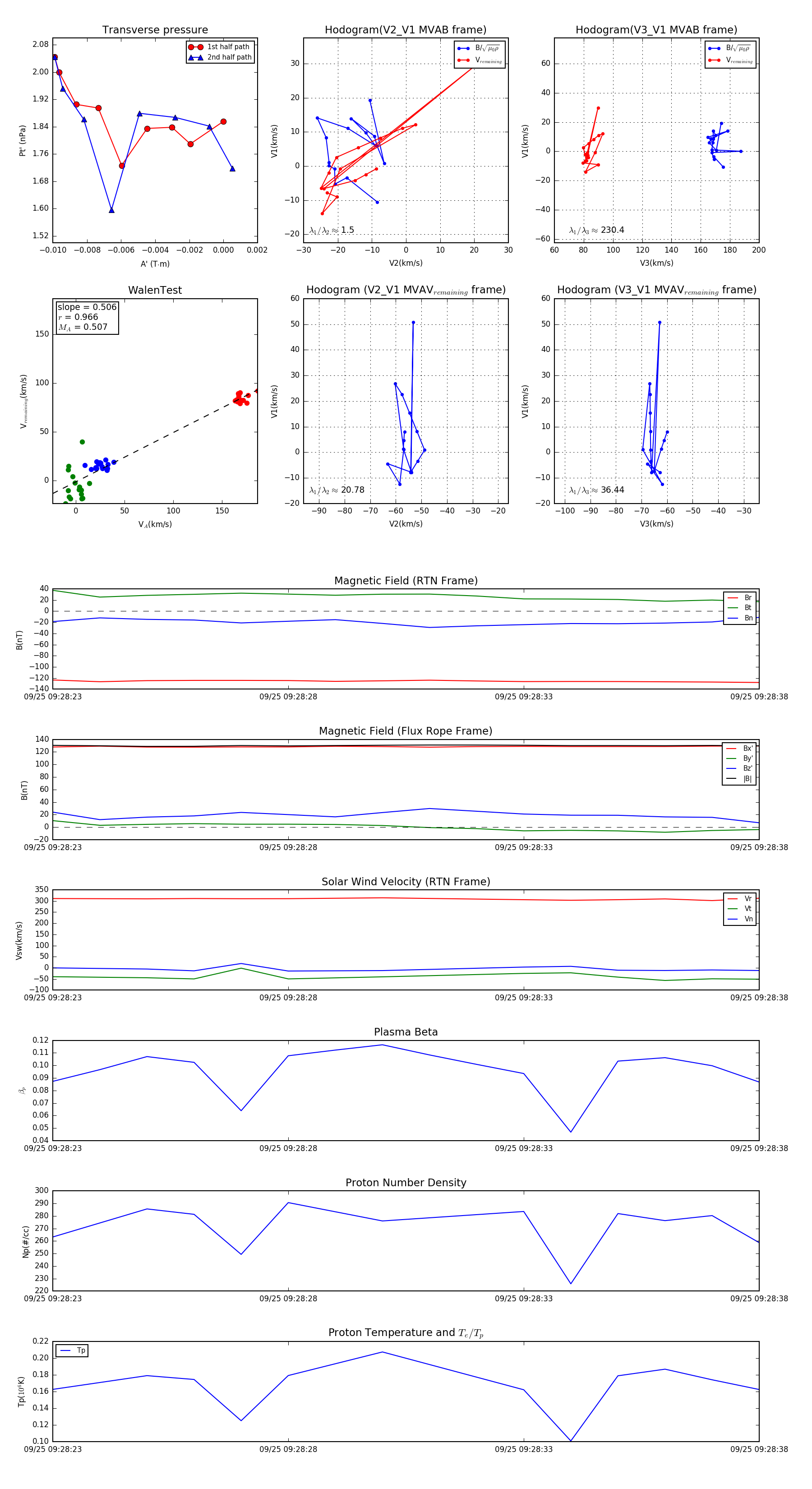
Flux Rope in 2023

Flux Rope Event 2023-09-25 09:28:23 ~ 2023-09-25 09:28:38 (16 seconds)


plot