HOME   LIST
‹–   –›

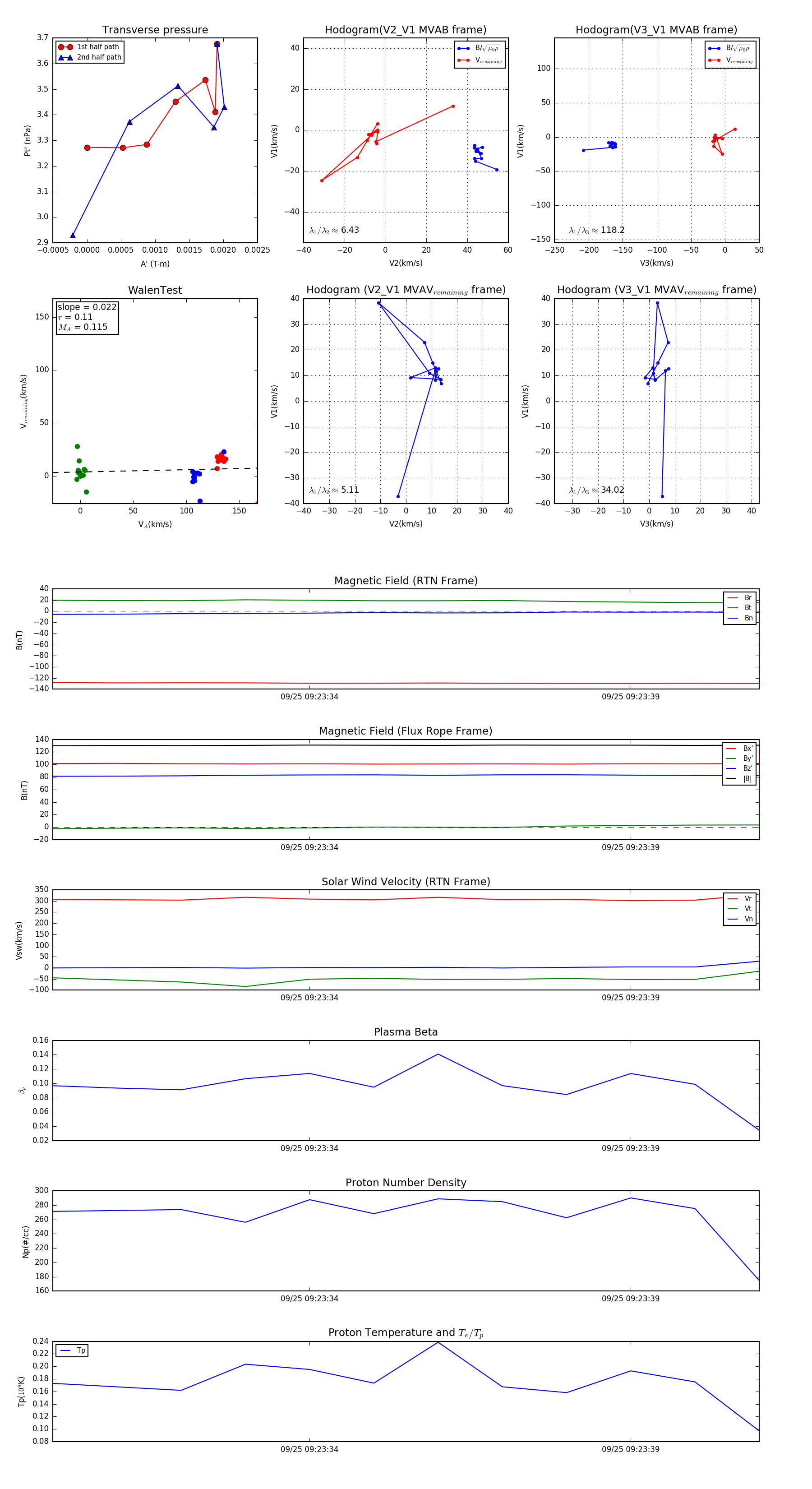
Flux Rope in 2023

Flux Rope Event 2023-09-25 09:23:30 ~ 2023-09-25 09:23:41 (12 seconds)


plot