HOME   LIST
‹–   –›

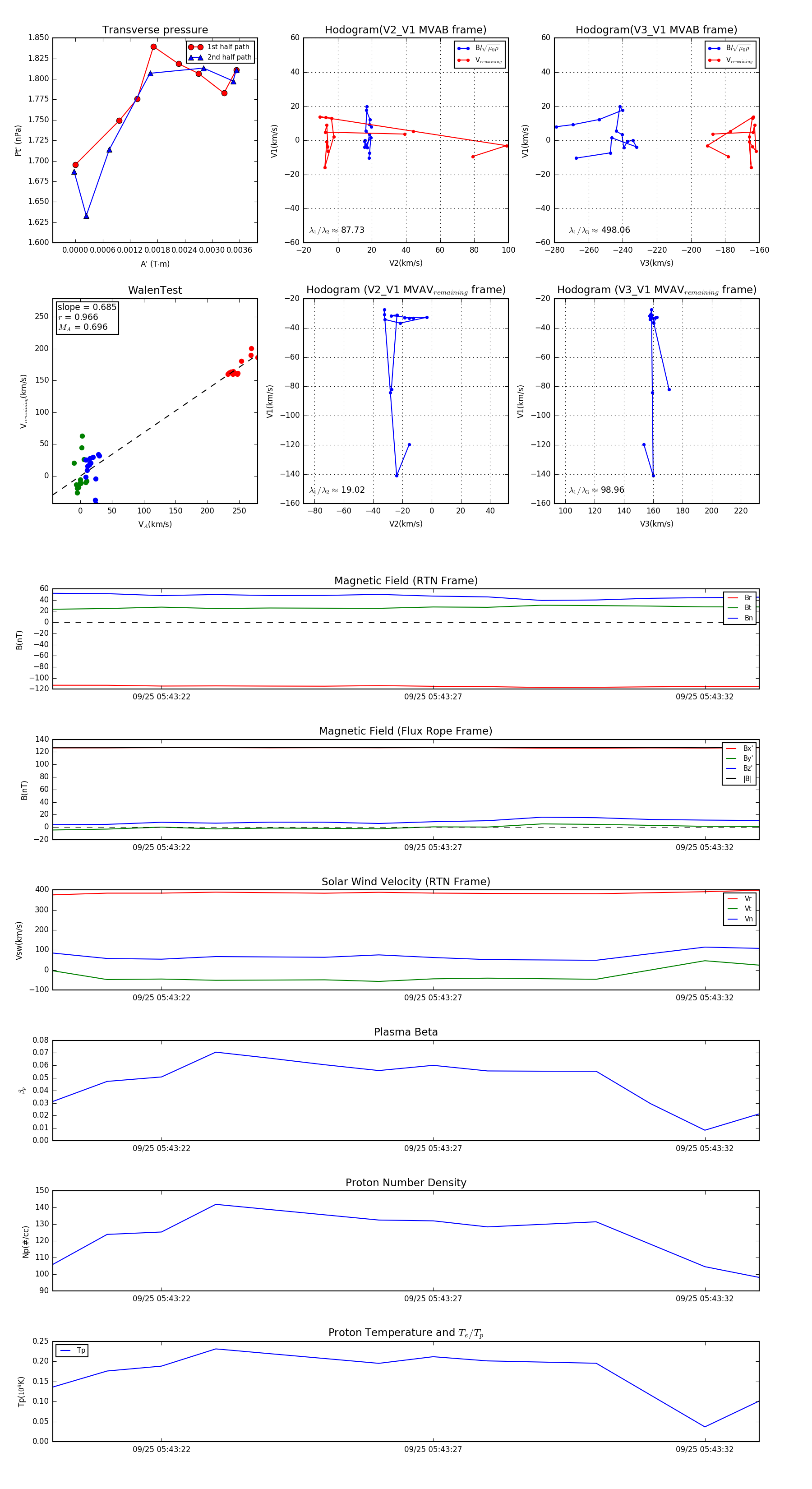
Flux Rope in 2023

Flux Rope Event 2023-09-25 05:43:20 ~ 2023-09-25 05:43:33 (14 seconds)


plot