HOME   LIST
‹–   –›

Flux Rope in 2023

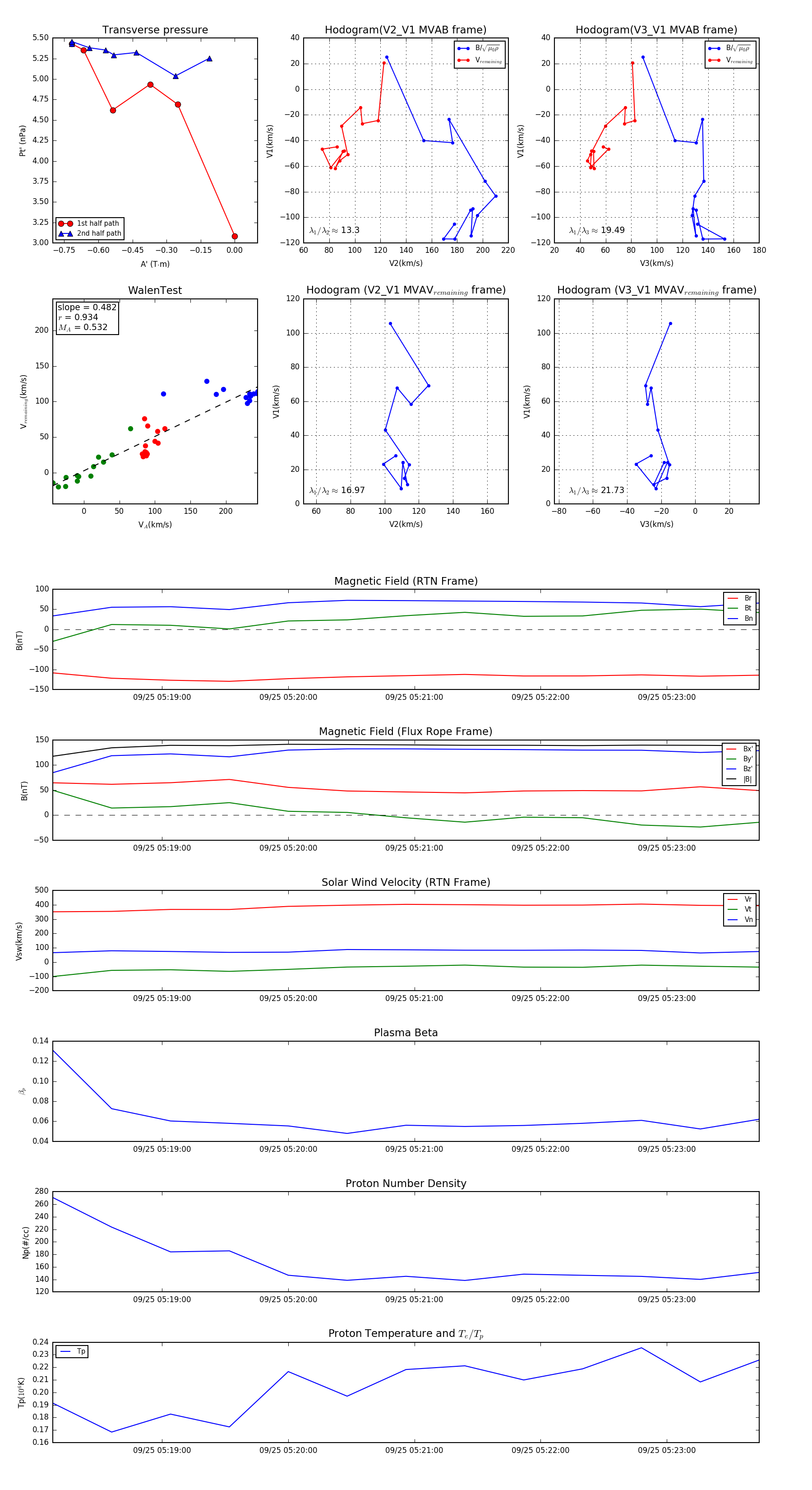
Flux Rope Event 2023-09-25 05:18:08 ~ 2023-09-25 05:23:44 (337 seconds)


plot