HOME   LIST
‹–   –›

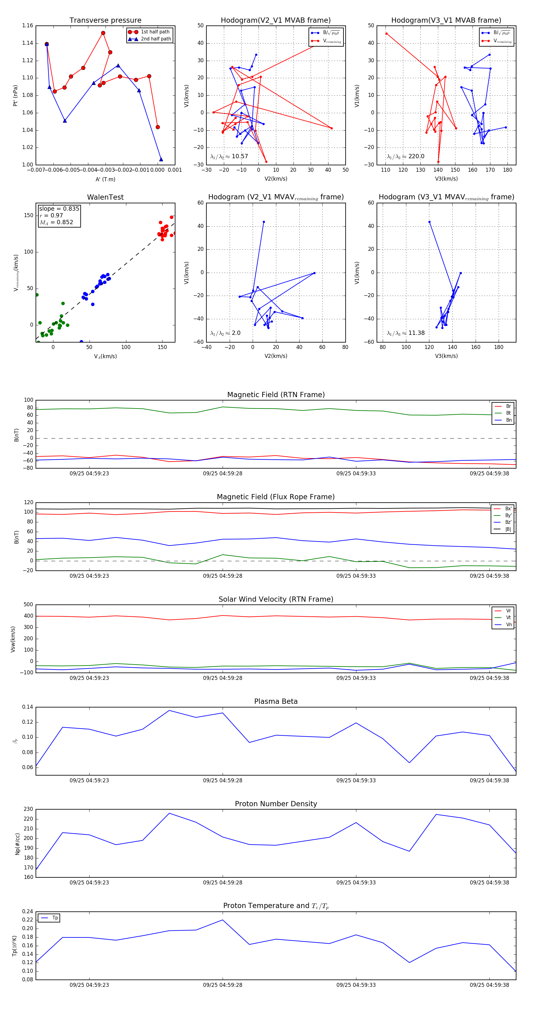
Flux Rope in 2023

Flux Rope Event 2023-09-25 04:59:21 ~ 2023-09-25 04:59:39 (19 seconds)


plot