HOME   LIST
‹–   –›

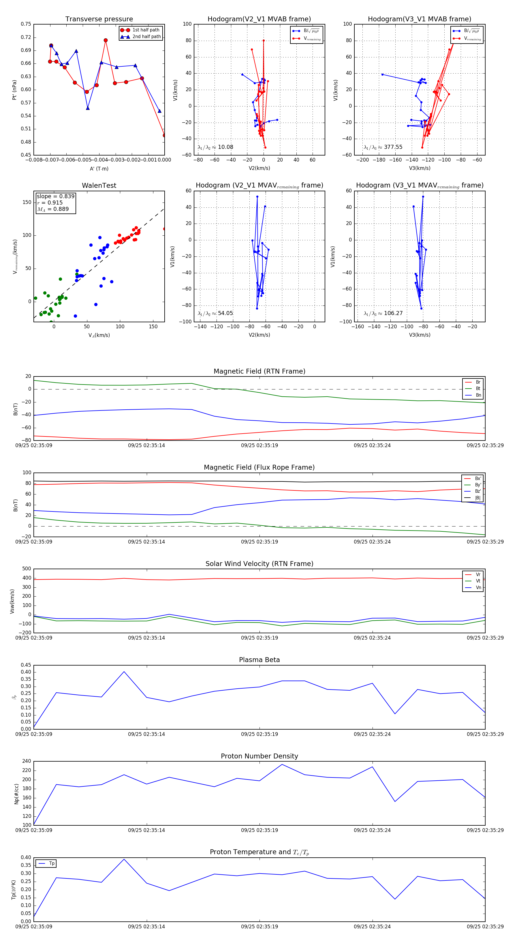
Flux Rope in 2023

Flux Rope Event 2023-09-25 02:35:09 ~ 2023-09-25 02:35:29 (21 seconds)


plot