HOME   LIST
‹–   –›

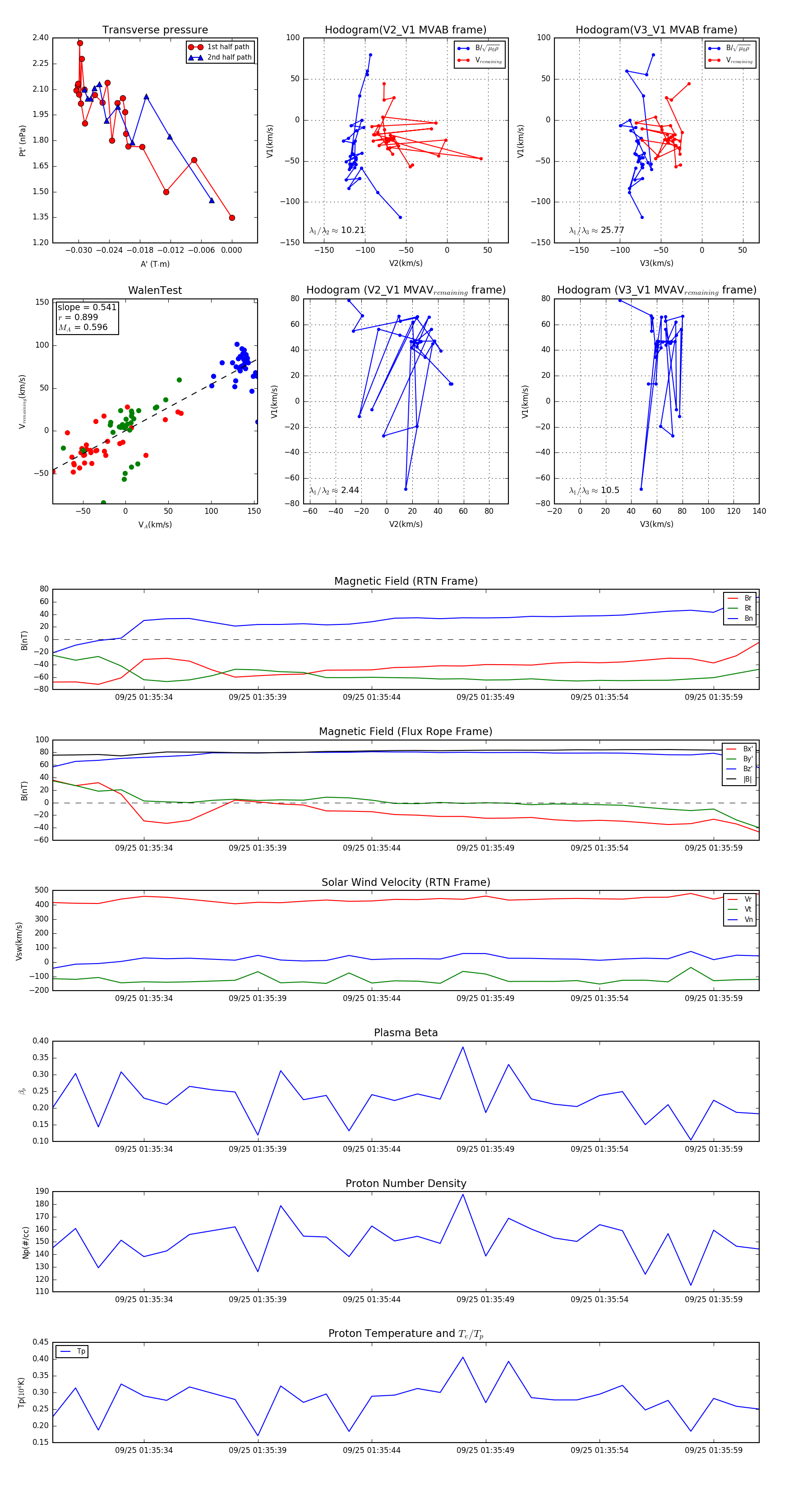
Flux Rope in 2023

Flux Rope Event 2023-09-25 01:35:30 ~ 2023-09-25 01:36:01 (32 seconds)


plot