HOME   LIST
‹–   –›

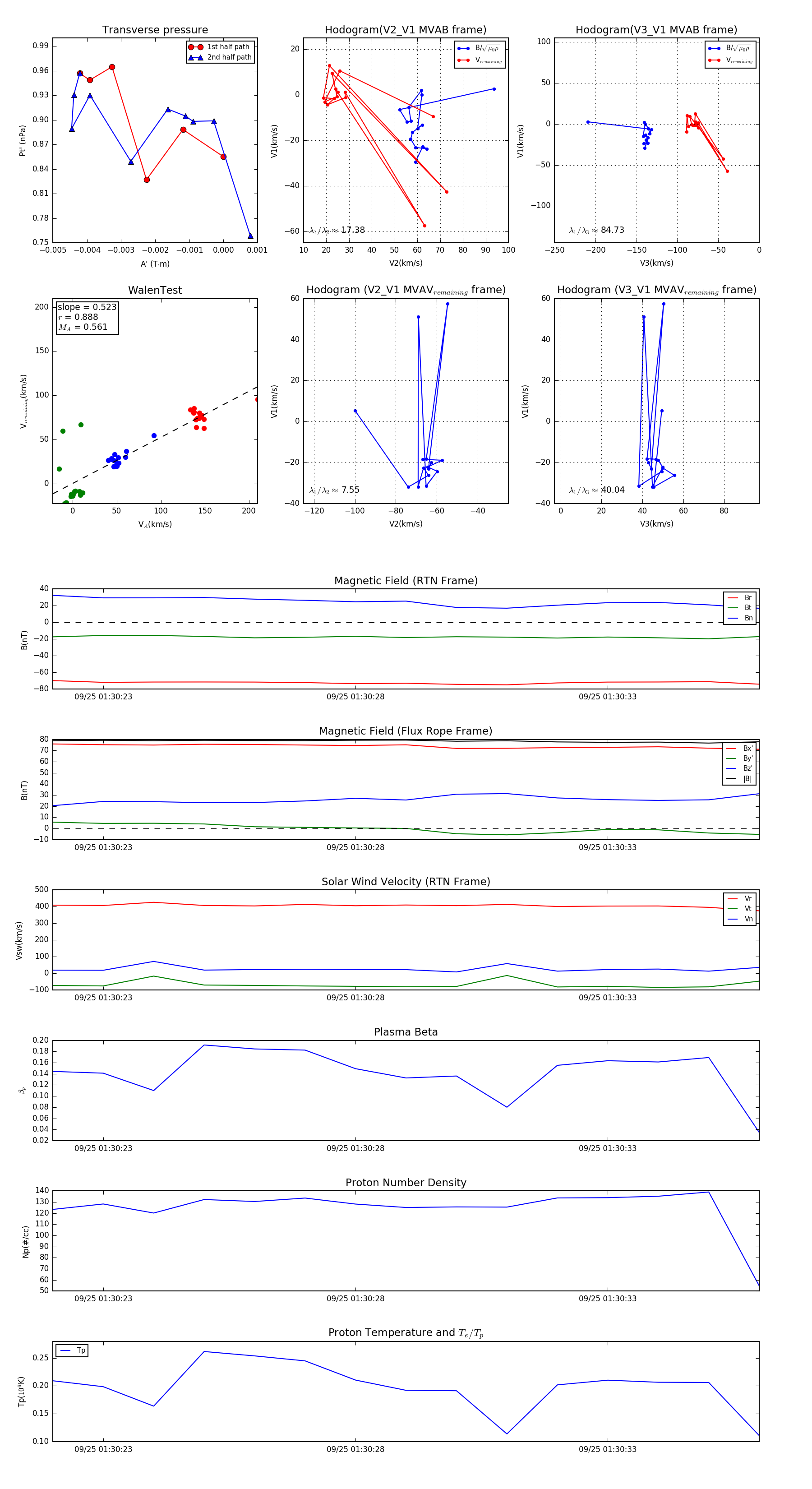
Flux Rope in 2023

Flux Rope Event 2023-09-25 01:30:22 ~ 2023-09-25 01:30:36 (15 seconds)


plot