HOME   LIST
‹–   –›

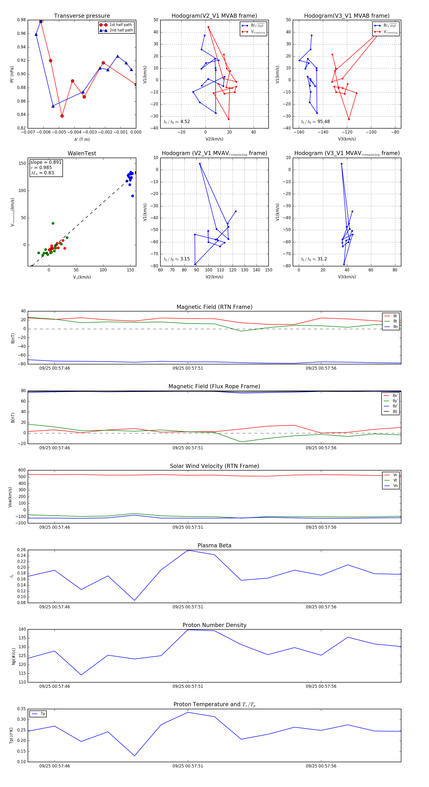
Flux Rope in 2023

Flux Rope Event 2023-09-25 00:57:45 ~ 2023-09-25 00:57:59 (15 seconds)


plot